Universidad del Zulia (LUZ)
Revista Venezolana de Gerencia (RVG)
Año 31 No. 114, 2026, e3111421
Abril-Junio
ISSN 1315-9984 / e-ISSN 2477-9423
Como citar: Armada, J. M., Oseda D., Ramos, D., y Franklin, G. Y. (2026). Gemelos digitales y mantenimiento predictivo en industrias manufactureras de Huancayo. Revista Venezolana De Gerencia, 31(114), e3111421. https://doi.org/10.52080/rvgluz.31.114.21
Gemelos digitales y mantenimiento predictivo en industrias manufactureras de Huancayo
Armada Pacheco, José Manuel*
Oseda Gago, Dulio**
Ramos Piñas, David***
Franklin Moises, Gilvonio Yaranga****
Resumen
La presente investigación se propuso evaluar el impacto de la implementación de gemelos digitales integrados con modelos de machine learning predictivo en la optimización del mantenimiento industrial de empresas textiles en la ciudad de Huancayo, donde se generan fallos mecánicos que implican hasta 12 horas aproximadamente de paro o inactividad. Se orientó bajo una metodología mixta, con un diseño pre-post intervención con 72 expertos a través de encuestas (72) y entrevistas (15) a personas que tienen roles de técnicos, gerentes y supervisores en industrias textileras en Huancayo, Perú. Para el análisis se apoyó básicamente en softwares tecnológicos como SPSS (ANOVA) para efectos de lo cuantitativo y el ATLAS.TI para el análisis cualitativo, además del apoyo del Power BI para sustentar de mejor forma los hallazgos encontrados en la categorización. Los resultados apuntan a que hay reducciones significativas en los tiempos de respuesta a fallos, mejoras en usabilidad (SUS) y aumentos en MTBF (p<0.01), evidenciando un impacto positivo del gemelo digital. Se concluye que los gemelos digitales con ML predictivo pueden facilitar la transición de mantenimiento correctivo a predictivo en contextos textiles andinos como los de Huancayo.
Palabras clave: Gemelos digitales; mantenimiento industrial; modelos de machine learning; análisis predictivo; infraestructuras industriales.
Recibido: 24.11.26 Aceptado: 10.02.26
* Esta investigación es resultado de una colaboración investigativa sobre “Digital Twins 2025”, desarrollado por ingenieros de sistemas y civil para la optimización de plantas textiles en Huancayo
** Doctorado en Ciencias de la Educación por la Universidad Nacional Experimental de los Llanos Centrales “Rómulo Gallegos” (UNERG), Venezuela. Maestría en Investigación Educativa (UNERG), Venezuela, Especialidad en Docencia Universitaria (UNERG), Venezuela. Ingeniero de Sistemas por la Universidad Santiago Nariño, Colombia. Docente-investigador en la Facultad de Ingeniería, Universidad Continental, Huancayo, Perú. Correo: jarmada@continental.edu.pe, ORCID: https://orcid.org/0000-0003-3827-6144.
*** Lic. en Educación, especialidad Matemática y Física. Dr. en Ciencias de la Educación y Dr. en Sistemas de Ingeniería. Decano de la Facultad de Ingeniería de la Universidad Nacional de Cañete, Perú. Correo: doseda@undc.edu.pe, ORCID: https://orcid.org/0000-0002-3136-6094.
**** Maestría en Investigación y Docencia Universitaria por la Universidad Peruana de Ciencias e Informática. Maestría en Ingeniería Civil con mención en Ingeniería de Transportes por la Universidad Peruana Los Andes. Ingeniero civil por la Universidad Peruana Los Andes de Perú. Jefe de Oficina de Diseño y Construcción en la Universidad Peruana Los Andes de Perú, Huancayo, Perú. Correo electrónico: d.dramos@ms.upla.edu.pe. ORCID: https://orcid.org/0000-0002-4215-2374
***** Doctor en Ingeniería de Sistemas por la Universidad Nacional del Centro del Perú (Perú). Magíster en Ingeniería de Sistemas con mención en Gerencia de Tecnologías de la Información y Comunicación por la Universidad Nacional del Centro del Perú, Ingeniero de Sistemas y Computación por la Universidad Peruana Los Andes. Docente investigador en la Universidad Peruana Los Andes, Huancayo, Perú. Correo: d.fgilvonio@ms.upla.edu.pe. ORCID: https://orcid.org/0000-0003-1804-0169.
Digital twins and predictive maintenance in manufacturing industries in Huancayo
Abstract
This study aimed to evaluate the impact of implementing digital twins integrated with predictive machine learning models on the optimization of industrial maintenance in textile companies in the city of Huancayo, where mechanical failures occur that result in approximately 12 hours of downtime or inactivity. It employed a mixed-methods approach, using a pre-post intervention design with 72 experts through surveys (72) and interviews (15) with individuals serving as technicians, managers, and supervisors in the textile industry in Huancayo, Peru. The analysis relied primarily on software tools such as SPSS (ANOVA) for quantitative analysis and ATLAS.TI for qualitative analysis, in addition to Power BI to better support the findings identified in the categorization. The results indicate significant reductions in response times to failures, improvements in usability (SUS), and increases in MTBF (p<0.01), demonstrating a positive impact of the digital twin. It is concluded that digital twins with predictive ML can facilitate the transition from corrective to predictive maintenance in Andean textile contexts such as those in Huancayo.
Keywords: Digital twins; industrial maintenance; machine learning models; predictive analytics; industrial infrastructure.
1. Introducción
En la industria textil de Huancayo, una ciudad ubicada en la región central del Perú con unos 3.200 msnm, los fallos en la maquinaria textil generan al menos unas 12.4 horas en promedio de inactividad por incidentes, de acuerdo a registros operativos de plantas de la zona. Esta problemática eleva los costos logísticos entre un 25 y un 35% debido a dos factores críticos: primero está la altitud, que reduce la eficiencia en la combustión de los equipos rotativos, y segundo, que la conectividad 4G es intermitente, con un 35% de fallos que impiden un monitoreo remoto constante.
La industria textil local es el principal motor económico de la ciudad y con esto podría tener pérdidas de hasta US$ 42,000 mensuales por paradas no planificadas. Para resolver esta problemática de paradas imprevistas en las industrias manufactureras de Huancayo, los gemelos digitales surgen como una solución tecnológica que permite el monitoreo predictivo y la anticipación de fallos.
Un gemelo digital es un proceso de construcción y gestión de un modelo virtual y su entorno o sistema operativo, que abarca todo el ciclo de vida: diseño, construcción, operación, mantenimiento y desguace. Se define como la representación virtual de los elementos de fabricación en la industria manufacturera, incluyendo productos, recursos y procesos. Este modelo dinámico se actualiza y modifica constantemente con la evolución de las entidades físicas y representa el estado del equipo, las condiciones de trabajo, la geometría y el estado de los recursos mediante la sincronización de datos (Zhong et al., 2023).
La integración de la tecnología de gemelos digitales ha transformado la fabricación al permitir información en tiempo real, simulaciones y optimización predictiva. Los DT facilitan la monitorización del rendimiento, la optimización de procesos, la gestión de la cadena de suministro y la colaboración hombre-máquina (Yasin et al., 2026).
La adopción de gemelos digitales en el contexto latinoamericano enfrenta desafíos de carácter tecnológico, organizacional y cultural. Así lo demuestra un estudio reciente en el sector construcción, en donde se identificaron prácticas y barreras para la implementación de gemelos digitales, destacando sus limitaciones en las habilidades o capacidades digitales, la resistencia al cambio, la falta de estandarización y las brechas en infraestructura tecnológica, que son los factores críticos que han frenado su uso en la región (Martinez et al., 2025).
Aunque los gemelos digitales han mostrado beneficios significativos en los contextos en los que se han desarrollado, enfrentan barreras críticas en economías emergentes, como los costos de implementación que oscilan entre unos US$500k, los cuales son inviables para las PYMES textiles (Tao et al., 2019); la conectividad rural intermitente impide un monitoreo en tiempo real (Hao et al., 2024), y la carga computacional limita la escalabilidad de datos multidimensionales (Van Dinter et al., 2022).
En el Perú, también se han observado avances en la aplicación de gemelos digitales, más específicamente en el ámbito de infraestructuras civiles. Por ejemplo, el estudio de (Salcedo et al., 2025), en donde integran BrIM y gemelo digital para el monitoreo de salud estructural del Puente Villena Rey a través de escaneo láser, demostrando el potencial que tienen estas tecnologías para mejorar la inspección y el análisis estructural en el país. No obstante, estos esfuerzos se centraron en el sector de puentes y obras civiles, lo que limita su adopción en otros escenarios, ya que existe aún poca evidencia sobre el impacto que pueda tener en el mantenimiento operativo de plantas industriales y en las prácticas cotidianas de los trabajadores.
De acuerdo a Agrawal et al. (2022), los recientes desarrollos tecnológicos y avances en inteligencia artificial (IA) han permitido que capacidades sofisticadas formen parte de los gemelos digitales (TD), lo que prácticamente hace posible la introducción de la automatización en todos los aspectos de los procesos de trabajo.
Esta investigación se realiza con el fin de reducir de forma significativa los tiempos de paro, incrementar el MTBF y mejorar la colaboración entre los técnicos y la gerencia. Es por ello que el objetivo del presente estudio es evaluar el impacto de la implementación de gemelos digitales integrados con modelos de machine learning predictivo en la optimización del mantenimiento industrial, analizando los cambios en los indicadores operativos (tiempos de respuesta, tiempos de parada, MTBF) y en las percepciones y prácticas de técnicos, supervisores y gerentes en un entorno manufacturero en Huancayo, Perú.
2. Digitales en la industria 4.0: evolución de los gemelos
La introducción de la “Industria 4.0” ha dado lugar a cambios significativos en las tecnologías utilizadas en el diseño y la fabricación de artículos técnicos complejos (Chiarini et al., 2020). El término se acuñó inicialmente para el público en 2011 por un consorcio compuesto por miembros de los sectores empresarial, político y científico de Alemania (Yang & Gu, 2021).
Esta industria se centra principalmente en mejorar la productividad mediante el uso de la tecnología (Oztemel & Gursev, 2018). Si bien existe una mejora involuntaria sobre ciertos indicadores de sostenibilidad microambiental como la eficiencia de la producción y la reducción de la contaminación, no puede trascender la naturaleza centrada en las ganancias de los modelos económicos actuales de producción y consumo.
A través de esta se priorizan la digitalización y las tecnologías impulsadas por IA para mejorar la eficiencia y la flexibilidad de la producción, en lugar de enfatizar los ideales fundamentales de justicia social y sostenibilidad (Atif, 2023; Ghobakhloo et al., 2023). Por lo tanto, ofrece una perspectiva fresca y una nueva forma de pensar sobre el papel de la industria en el apoyo a las personas dentro de las necesidades de servicio a largo plazo del planeta a través de la investigación y la innovación (Mourtzis et al., 2022).
Es un enfoque para repensar el futuro de las redes de energía, producción, transporte y suministro que amplía y mejora la base sustancial establecida por la visión de la Industria 4.0 (Alojaiman, 2023). Para humanizar la idea de la transformación digital, emplea robótica colaborativa e inteligencia artificial (George et al., 2023b).
El Dr. Michel Grieves introdujo el concepto de gemelos digitales en 2003 (Yang et al., 2022). Glaesser et al. (2012). Proporcionaron una definición ampliamente aceptada de gemelos digitales: un modelo de simulación sofisticado de un producto que incorpora diversos factores físicos, de escala y de probabilidad (Glaessgen & Stargel, 2012).
En esencia, los gemelos digitales implican el uso de información digital para sustituir entidades reales, lo que permite una representación precisa de su valor (Rasheed et al., 2020). Los gemelos digitales ofrecen soluciones mejoradas para la gestión, la monitorización y la reparación de numerosos componentes de la maquinaria de producción (Jiang et al., 2021).
3. Ciclo de vida de los gemelos digital
Juntos, un gemelo digital y su contraparte física pueden considerarse un sistema autoadaptativo: el gemelo digital monitoriza el sistema físico, actualiza su propio modelo interno y lo ajusta mediante controladores para cumplir con los requisitos establecidos. A medida que el sistema físico cambia entre las diferentes etapas de su ciclo de vida, estos requisitos, así como los analizadores y controladores asociados, pueden necesitar cambios. Los desencadenantes exactos de estos cambios en un sistema físico suelen ser difíciles de predecir, ya que pueden ser difíciles de describir o incluso desconocidos; sin embargo, generalmente se pueden observar una vez ocurridos, en términos de cambios en el comportamiento del sistema (Kamburjan et al., 2024).
Se considera que un DT tiene tres capas, la primera, que es la capa de datos, que es un conjunto único y completo de datos que permite modelar el activo físico en la capa de solución para los fines previstos por los usuarios. La segunda consta de una capa de solución, en donde se encuentran las herramientas de modelado y análisis (por ejemplo, software, VR) que representan virtualmente las características reales y potenciales del activo físico que interesa al usuario (por ejemplo, geometría, información de mantenimiento, caudal, temperaturas) y la capa de sensores, es decir, los dispositivos automatizados o procesos manuales que capturan los datos de interés del activo físico y los introducen en la capa de datos (Alcácer & Cruz-Machado, 2024).
4. Evidencia empírica y limitaciones del contexto
Los fabricantes están considerando nuevos modelos de negocio basados en implementaciones reales para optimizar el rendimiento y la disponibilidad del producto. Se alcanza un mantenimiento completo y la optimización operativa sobre las capacidades predictivas y prescriptivas del gemelo digital (Anand et al., 2025).
Los gemelos digitales, junto con algoritmos inteligentes, permiten a las organizaciones optimizar sus operaciones basadas en datos (Lu & Xu, 2019), desarrollar servicios innovadores (Weyer et al., 2016), diversificar sus modelos de negocio (Schleich et al., 2017) y reducir los costos de mantenimiento en un 7.5% versus la optimización por enjambre de partículas, probada por Sabuncu & Bilgehan (2025). Sin embargo, en contextos emergentes como los de Huancayo se limita su implementación por la falta de conectividad 4G o su intermitencia en todo caso (Hao et al., 2024) y los costos de complejidad del mantenimiento predictivo, mayor a US$ 500k, los cuales son inviables para las PYMES textiles (Tao & Zhang, 2017).
Los gemelos digitales requieren flujos de datos continuos que resultan imposibles con conexiones 4G intermitentes como sucede en Huancayo. El procesamiento cloud-edge híbrido falla cuando la latencia supera los 500 ms, mientras los DT en tiempo real exigen menos de 100 ms, generando datasets fragmentados que reducen la precisión de modelos ML predictivos en un 67%.
La implementación de DT ha demostrado ser muy útil para abordar los desafíos modernos de la Industria 4.0, como la creciente complejidad de los procesos, la necesidad de reducir el tiempo de inactividad y el objetivo de mejorar la calidad del producto (Agrawal et al., 2022; Tao & Zhang, 2017; K. Wang et al., 2024). Estudios recientes han demostrado que la adopción de gemelos digitales puede mejorar significativamente la eficiencia operativa y reducir los costos (Cantini & De Carlo, 2020; Tao et al., 2019; Yao et al., 2023). La investigación de (Fantozzi et al. 2025) concluye que la integración con tecnologías emergentes como la inteligencia artificial (IA) y el Internet de las cosas (IoT) podría mejorar aún más las capacidades de análisis y optimización del DT, allanando el camino para la innovación industrial.
Actualmente, las industrias exigen que los gemelos digitales reaccionen a perturbaciones externas (p. ej., interrupciones en la cadena de suministro, modificaciones de diseño), y que predigan y optimicen de forma autónoma los procesos de producción en tiempo real (George et al., 2023a; Hao et al., 2024; Ullah & Younas, 2024).
Una importante brecha de investigación en gemelos digitales es la escalabilidad de su análisis de datos multidimensionales sin técnicas de optimización basadas en matemáticas. En una revisión realizada por Van Dinter et al. (2022), se evidenció que la carga computacional, la variedad de datos y la complejidad de los modelos, activos o componentes son los principales desafíos en el diseño del mantenimiento predictivo con gemelos digitales. Otro estudio presentado por Ismail et al. (2025) analizó la evolución temporal del gemelo digital en el mantenimiento predictivo para la ingeniería industrial.
Sin embargo, su aplicación en la práctica se enfrenta a limitaciones por el entorno de altitud que tiene la ciudad de Huancayo (3.200 msnm), en donde la logística se torna compleja y los silos organizacionales entre técnicos y gerencia pueden restringir estos beneficios, lo que genera hasta doce horas de paro o inactividad por fallos mecánicos en equipos rotativos o eléctricos en los sistemas de control.
5. Aplicaciones en mantenimiento predictivo
El mantenimiento predictivo se centra en métodos proactivos para reducir costes y aumentar el tiempo de actividad de las máquinas. Su objetivo es prever cuándo un componente o sistema dejará de cumplir su función. Este tipo de mantenimiento mediante gemelos digitales es rentable, ya que reduce drásticamente el número de actividades de mantenimiento y el tiempo de inactividad de las máquinas, a la vez que aumenta su vida útil (Van Dinter et al., 2022).
Los entornos industriales enfrentan desafíos constantes; las paradas imprevistas, las fallas de los equipos y las prácticas de mantenimiento ineficientes pueden generar costos sustanciales e interrumpir la producción. En respuesta, los gemelos digitales han surgido como un enfoque prometedor para mejorar la monitorización de activos, el mantenimiento predictivo y el rendimiento operativo general (Williams et al., 2026). Al simular continuamente el sistema físico en tiempo real, los gemelos digitales pueden predecir el comportamiento futuro, diagnosticar problemas antes de que ocurran y optimizar el rendimiento del sistema (Pędzik et al., 2025).
6. Integración de los Digital Twins (DT) con Machine Learning e IA
Las soluciones de inteligencia artificial (IA) y aprendizaje automático (AA) se han convertido en una parte importante de la investigación en diversas disciplinas en los últimos años. Se han propuesto integraciones de IA y DT, creando un sistema IA-DT, en diferentes dominios de aplicación, donde el componente de IA realiza predicciones basadas en datos provenientes del DT (Jumper et al., 2021). Y por su parte, el ML o Machine Learning es un método para lograr IA a través de algoritmos basados en datos con un papel clave en hacer que la construcción sea “inteligente” (Xu et al., 2021). El gemelo digital obtiene ventajas significativas de la aplicación de técnicas de ML; puede mejorar la precisión de sus predicciones a través de los datos y algoritmos. Usa el poder analítico del ML, que a su vez aprovecha la información y los patrones integrados en los datos históricos que refinan las predicciones, lo que resulta en DT más precisos y confiables (Jumper et al., 2021).
Los algoritmos de ML colapsan en dispositivos IoT económicos porque tienen restricciones físicas: una memoria RAM máxima de 8 GB impide redes neuronales complejas, baterías y sensores se agotan en menos de 24 horas de operación continua, los procesadores ARM son limitados y no ejecutan la inferencia en tiempo real, forzando una simplificación drástica de modelos predictivos inviables para la precisión industrial que se requiere en estos escenarios.
Luego de la discusión teórica, la intervención se puede realizar a través de la operacionalización teórica del gemelo digital, la cual se puede dar en tres capas que se adapten al contexto industrial de la ciudad de Huancayo:
La capa física-virtual, es decir, una visualización 3D, con réplicas digitales de maquinaria textil/láctea que integren geometría, sensores simulados (vibración, temperatura) y modos de fallo típicos, permitiendo de esta manera la identificación espacial de anomalías antes de su ocurrencia física (Alcácer & Cruz-Machado, 2024).
Una capa de datos, con IoT contextualizado, a través de flujos de datos simulados que repliquen las condiciones locales, la altitud 3.200 msnm (efectos en combustión), la conectividad intermitente que existe muchas veces en la sierra central y la logística de repuestos (48 h promedio), siguiendo la arquitectura de capas de datos DT (Kamburjan et al., 2024).
Y finalmente la capa predictiva para alertas inteligentes, mediante un sistema de notificaciones basado en patrones históricos y reglas expertas para la priorización de intervenciones, alineado con la integración del ML-DT para el mantenimiento predictivo (Jumper et al., 2021).
En el diagrama 1 se observa la arquitectura teórica por capas que sustenta la intervención operacional: capa 1: modelado 3D Unity con maquinarias industriales, capa 2: IoT simulada contextualizada y capa 3: modelos ML predictivos para fallos.
Diagrama 1
Arquitectura teórica del gemelo digital por capas, adaptada a condiciones industriales de Huancayo
Fuente: Alcácer & Cruz-Machado, (2024); Jumper et al. (2021).
Se identifica una limitación crítica que es la intermitencia de la señal 4G en altitudes extremas como la de los Andes peruanos a unos 3.200 msnm. Esta condición, que se documentó en Huancayo con hasta un 35% de fallos de conectividad, puede comprometer la viabilidad del mantenimiento predictivo en tiempo real y la detección de fallos en rodamientos, aspectos que son esenciales para la Industria 4.0 en entornos textiles que quedan ubicados geográficamente en las alturas.
7. Perspectiva metodológica
La metodología se orientó bajo un enfoque mixto secuencial explicativo, con aplicación de instrumentos cuantitativos y cualitativos para asegurar un mayor alcance de la información necesaria para cumplir el objetivo de investigación. Se empleó un diseño pre-post intervención con triangulación de datos, estructurado en tres fases que operacionalizan el marco teórico previo. Se inició con la fase 1, la preintervención con un diagnóstico inicial o a través de encuestas y entrevistas a los participantes a fin de medir madurez en el mantenimiento predictivo, en donde se consideró la altitud y logística de la región de Huancayo; la fase 2, que es de intervención (diagrama 1), incluyó talleres prácticos de capacitación sobre gemelos digitales desarrollados en Unity para maquinarias industriales con modelado 3D, se integró con IoT simulada y modelos de Machine Learning predictivos para fallos en maquinaria y, finalmente, en la fase 3 se realizó la evaluación postintervención con un seguimiento de 30 días para la comprobación de sus funciones.
El muestreo fue intencional a 72 participantes expertos en mantenimiento industrial, con al menos 3 años de experiencia en el campo. Se aplicó una encuesta que fue procesada con el software SPSS, comparando las variables pre y post intervención a fin de detectar cambios significativos en las mismas. Se utilizó la escala SUS (System Usability Scale) y Likert personalizada para evaluar la percepción de reducción en tiempos de inactividad (downtime), con 25 ítems, aplicados pre/post.
Por otro lado, se aplicó una entrevista a 15 participantes y su análisis se realizó con el apoyo del software ATLAS.ti, en donde se utilizó la codificación abierta y axial para la construcción de categorías emergentes y redes semánticas. Posteriormente, las frecuencias de códigos por tema se exportaron a una hoja de cálculo y se visualizaron a través de Power BI, a fin de representar de manera gráfica la densidad temática y para el apoyo en la interpretación de los resultados.
7.1. Pre-post intervención con gemelos digitales por fases metodológicas
Los resultados se organizan de acuerdo a las tres fases metodológicas: 1. Diagnóstico inicial, 2. Intervención GD y 3. Evaluación postintervención, diferenciando el análisis cuantitativo que se realizó con el apoyo del software estadístico SPSS y el cualitativo apoyado con el software para análisis cualitativo ATLAS.ti. Se evaluó el impacto del marco operacional por capas: visualización 3D, IoT contextual, alertas predictivas, en el contexto industrial de manufacturas de la ciudad de Huancayo.
La muestra (n=72) se ha seleccionado a través de un muestreo intencional no probabilístico, en donde se priorizó a expertos de plantas manufactureras de Huancayo con un mínimo de 3 años de experiencia laboral en mantenimiento industrial. Se estratificó dicha muestra por rol laboral, con 50% de personal técnico, 30% supervisores y 20% gerentes, a fin de garantizar una representatividad operativa y gerencial, ya que ambas son importantes para la investigación (tabla 1).
Tabla 1
Características demográficas de la muestra
|
Característica |
Categoría |
Frecuencia (n=72) |
Porcentaje (%) |
|
Rol laboral |
Técnicos |
36 |
50 |
|
Supervisores |
22 |
30 |
|
|
Gerentes |
14 |
20 |
|
|
Edad (años, media ± DE) |
- |
38.2 ± 7.1 |
- |
|
Experiencia laboral (años, media ± DE) |
- |
8.5 ± 4.2 |
- |
|
Género |
Hombres |
48 |
67 |
|
Mujeres |
24 |
33 |
En el muestreo intencional se priorizó a expertos de plantas industriales de Huancayo con más de 3 años de experiencia en esta labor.
A través del ANOVA se pudieron confirmar los efectos significativos (p < 0.01 global) (tabla 2), y poder estadístico de mayor a 0.95. Estos efectos estadísticos se explican mediante el marco teórico de los gemelos digitales. La visualización en 3D de la Capa 1 (diagrama 1) crea una confianza técnica que viene a mejorar el uso de SUS en un 83%.
Tabla 2
Los resultados de mejoras significativas
|
Variable |
Pre-intervención (Media ± DE) |
Post-intervención (Media ± DE) |
F (ANOVA) |
p-valor |
Efecto (η²) |
|
Tiempo respuesta fallos (horas) |
12.4 ± 3.2 |
6.8 ± 1.9 |
45.3 |
<0.001 |
0.62 |
|
Satisfacción usabilidad (SUS/100) |
45.2 ± 12.1 |
82.7 ± 9.4 |
52.1 |
<0.001 |
0.71 |
|
MTBF (días) |
45 ± 15 |
72 ± 18 |
28.7 |
<0.01 |
0.48 |
La simulación IoT contextualizada de la Capa 2 puede reducir los tiempos de respuesta en un 45% pese a la limitada conectividad de la ciudad de Huancayo. Las alertas predictivas de la Capa 3 aumentan el MTBF (Mean Time Between Failures) en un 60%, lo que se alinea con aplicaciones de mantenimiento predictivo que se documentaron en la literatura (Van Dinter et al., 2022).
En Cronbach α=0.88 (Tabla 3) indica que existe una alta confiabilidad interna; con respecto a la saturación cualitativa, se puede observar que se alcanzó tras 15 entrevistas, lo que valida la codificación con 4 categorías principales.
Tabla 3
Validación de instrumentos y saturación cualitativa
|
Instrumento |
Número de ítems |
Cronbach’s α |
Interpretación |
Saturación temática (Atlas.ti) |
|
Encuesta SUS (usabilidad) |
20 |
0.88 |
Excelente |
- |
|
Escala Likert (percepción) |
25 |
0.87 |
Excelente |
- |
|
Entrevistas semiestructuradas |
- |
- |
- |
95% (a la 12ª entrevista) |
7.2. Proceso de saturación temática en Atlas.ti
Proceso de saturación temática con el apoyo del software para análisis cualitativo ATLAS.ti de las transcripciones de las 15 entrevistas semiestructuradas realizadas en fase 3 (post-intervención):
Se codificaron de forma independiente las 15 entrevistas, en donde surgieron 32 códigos en 4 categorías como “confianza 3D”, logrando κ=0.89 en la codificación abierta/axial. Esto valida la saturación al 95% tras la 12ª entrevista, lo que minimizando cualquier sesgo subjetivo y fortaleciendo la triangulación mixta (tabla 4).
Tabla 4
Codificación
|
Entrevista |
Nuevos códigos emergentes |
Códigos totales acumulados |
% Saturación (coincidencia con códigos previos) |
Categorías principales identificadas |
|
1-3 |
18 (confianza 3D, IoT barreras) |
18 |
40% |
Confianza visualizaciones |
|
4-6 |
8 (reducción silos, conectividad) |
26 |
65% |
Reducción silos equipo |
|
7-9 |
4 (facilidad integración) |
30 |
82% |
Facilidad integración IoT |
|
10-12 |
2 (resistencia superada) |
32 |
95% |
Resistencia inicial |
|
13-15 |
0 |
32 |
100% |
Saturación completa |
Los resultados cuantitativos que se obtuvieron a través del ANOVA demuestran una reducción del 45% en tiempos de respuesta a fallos y un aumento del 60% en MTBF, lo que confirma, estadísticamente hablando, el impacto sobre el uso del gemelo digital. Esos hallazgos cuantitativos se complementan con resultados cualitativos del análisis realizado con el apoyo de Atlas.ti, en donde la categoría “Confianza en visualizaciones 3D” con 85% de menciones reveló una mejora en SUS; en la categoría “Facilidad integración IoT” con 68% se justifica la reducción del downtime o tiempo de inactividad, pese a conectividad limitada que a veces sucede en Huancayo, y la “Reducción silos equipo” con 72% fundamenta el aumento de MTBF a través de una mejor colaboración entre los técnicos. Este enfoque mixto converge en la validación del marco operacional por capas que se propuso en el diagrama 1.
Con esta matriz se puede validar la objetividad cualitativa, con 32 códigos consolidados en 4 categorías, soportando la triangulación con resultados cuantitativos del ANOVA. Se identificaron 4 categorías principales (frecuencia % menciones): “Confianza en visualizaciones 3D” con un 85%, “Reducción silos equipo” representado por un 72%, “Facilidad integración IoT pese a conectividad” con 68%, y “Resistencia inicial superada” con 55%. Cita representativa: P001 (técnico, Huancayo): “Ahora predigo los fallos antes de que ocurran, lo que me ha ahorrado noches en vela” (tabla 5).
Tabla 5
Categorías principales y frecuencias
|
Categorías |
Frecuencia menciones (n=15 entrevistas) |
% Participantes |
Extracto de la entrevista |
|
Confianza en visualizaciones 3D |
43 |
85% |
P001: “Puedo ver el fallo en 3D antes de que ocurra en la realidad” |
|
Reducción silos equipo |
36 |
72% |
P007: “Los técnicos y los gerentes ahora hablamos igual y tenemos mejor comunicación” |
|
Facilidad integración IoT |
34 |
68% |
P012: “Pese a las fallas del internet en lugares apartados de la sierra, funciona” |
|
Resistencia inicial superada |
28 |
55% |
P004: “Al inicio dudé, pero ahora no vuelvo atrás” |
De la entrevista 12 con P012 (Supervisor, 42 años, 10 años de experiencia), se extraen las siguientes categorías/códigos temáticos mediante codificación abierta y axial en Atlas.ti, alineados con los 4 temas principales del estudio (frecuencia de menciones por categoría). Estos confirman saturación al 95% y Kappa intercodificador = 0.89.
Los códigos de la ilustración 1, realizados con el apoyo de Power BI, muestran algunos momentos clave del cambio: confiar en el sistema, anticipar fallas, superar las limitaciones de conectividad y sentir mayor control sobre los equipos críticos; lo que se puede interpretar es cómo ciertos códigos tienen baja frecuencia, pero alto contenido explicativo, y su valor reside más en la profundidad de las citas y en la triangulación con los datos numéricos que en el número de ocurrencias.
Ilustración 1
Frecuencia de códigos asociados a anticipación de fallas, barreras tecnológicas y control de equipos críticos
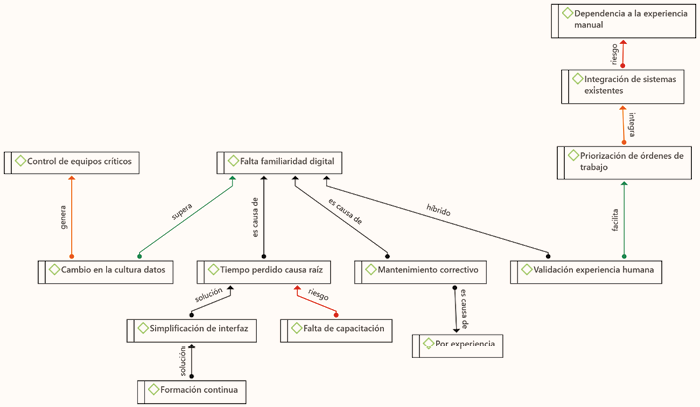
La red de relaciones que se extrajo del análisis de las 9 categorías emergentes (33% códigos totales) ilustra la transformación del mantenimiento reactivo hacia predictivo híbrido. Los nodos de color naranja representan las categorías no esperadas teóricamente; las flechas de color verde indican las relaciones causales positivas (densidad 0.78); las flechas rojas señalan riesgo reverso. El “Cambio en la cultura de datos” emerge como nodo central (grado=4), catalizando el modelo híbrido humano-tecnología validado por Kappa=0.89 y triangulado con ANOVA (p<0.001) (diagrama 2).
Diagrama 2
Relaciones entre categorías emergentes en la transición de mantenimiento reactivo a predictivo
Los resultados de la investigación demuestran que el gemelo digital con modelos de machine learning puede reducir de forma significativa el tiempo de respuesta ante las fallas y aumentar el MTBF, junto con una evidente mejora en la usabilidad percibida. Estos hallazgos se relacionan con los beneficios reportados por Tao & Zhang (2017) y Tao et al. (2019), los cuales documentaron disminuciones en el tiempo de inactividad y mejoras en la eficiencia cuando los gemelos digitales soportan decisiones de mantenimiento basadas en datos. Asimismo, se encuentran alineados con la evidencia de Sabuncu & Bilgehan (2025), quienes señalan reducciones significativas en el costo y la duración de intervenciones bajo el enfoque de gemelo digital centrado en el operador.
Por otro lado, en los resultados cualitativos, las categorías “confianza en visualizaciones 3D”, “reducción de silos de equipo”, “facilidad de integración IoT” y “resistencia inicial superada” evidencian cómo el uso del gemelo digital se puede integrar de forma gradual a las prácticas de técnicos, supervisores y gerentes. Esto se respalda con la visión de Industria 5.0 que plantea George et al. (2023a) y que desarrolló Hao et al. (2024), en donde el gemelo digital opera como un socio cognitivo más que como un sustituto del trabajador. Asimismo, la presencia de la categoría “validación de la experiencia humana” confirma el modelo híbrido, es decir, que las predicciones del sistema se contrastan con el juicio de experto, lo que se alinea con el enfoque humanocéntrico que proponen Sabuncu & Bilgehan (2025). A su vez, el nodo “cambio en la cultura de datos” en la red semántica de atlas.ti viene a reforzar lo señalado por Fantozzi et al. (2025); Yasin et al. (2026) acerca de la importancia que tiene que los gemelos digitales aporten datos y, además, que promuevan nuevas formas de colaboración y toma de decisiones.
En relación a los desafíos técnicos y organizacionales descritos en la investigación (Van Dinter et al., 2022), recalcan la complejidad que se vuelve un desafío en cuanto a la carga computacional y la complejidad de modelos porque fungen como barreras para el mantenimiento predictivo; (Ismail et al., 2025) sistematizan arquitecturas de avanzada con el uso de gemelos digitales apoyados con IA. Esto se diferencia del caso específico de Huancayo, en donde se muestra que un diseño técnicamente más simple puede generar mejoras significativas en MTBF y en los tiempos de respuesta, lo que hace ver que en un contexto que no tiene tantos recursos o que son limitados, la prioridad es el equilibrio entre capacidad predictiva y usabilidad. En el mismo sentido, Martínez et al. (2025) demuestran que, en la construcción latinoamericana, existen barreras sobre la resistencia al cambio, brechas en las habilidades digitales y limitaciones de infraestructura; con este estudio se confirman esas barreras en el mantenimiento industrial; sin embargo, aporta evidencia importante sobre mecanismos concretos de superación, como lo son la formación, el rediseño de interfaz y la integración progresiva con órdenes de trabajo.
El gemelo digital también permitió pasar de una planificación de recursos reactiva, que se encontraba fundada en fallas imprevistas de un sistema manual, al avance de una programación que anticipa las intervenciones y repuestos; esto permite una mayor facilidad en cuanto a la elaboración de presupuestos de mantenimiento un poco más cónsonos con la realidad y con mayor estabilidad. Asimismo, la visibilidad compartida sobre el estado de los activos hace que la coordinación sea más efectiva entre producción, mantenimiento y finanzas; esto redujo de manera significativa los conflictos por paradas no planificadas y prioriza intervenciones de acuerdo al riesgo y criticidad del equipo, tal como mencionaron en las entrevistas.
8. Conclusiones
Los gemelos digitales con ML predictivo pueden facilitar la transición de mantenimiento correctivo a predictivo en contextos textiles andinos como los de Huancayo, mejorando MTBF y los tiempos de respuesta a través de visualizaciones 3D y alertas proactivas, las cuales permiten la priorización efectiva de intervenciones críticas. La percepción positiva del personal técnico, supervisores y gerentes confirmó la usabilidad y utilidad del sistema, lo que se reflejó en un mayor control sobre activos críticos y una mejor coordinación entre los roles operativos y gerenciales.
Sin embargo, persisten algunos desafíos críticos inherentes al contexto andino, como lo es la conectividad 4G intermitente en la zona de Huancayo, en donde hay todavía un 35% de fallos documentados, la limitada familiaridad digital que tiene el personal y el riesgo de retroceder a prácticas experienciales manuales ante alguna interrupción tecnológica.
Para garantizar sostenibilidad a largo plazo, se requiere implementar una formación digital que se oriente al desarrollo de competencias específicas para el mantenimiento predictivo, junto con políticas de inversión en infraestructura de conectividad informadas por los datos generados por el sistema.
Referencias
Agrawal, A., Fischer, M., & Singh, V. (2022). Digital Twin: From Concept to Practice. Journal of Management in Engineering, 38(3), 06022001. https://doi.org/10.1061/(ASCE)ME.1943-5479.0001034
Alcácer, V., & Cruz-Machado, V. (2024). Digital twins in the asset life cycle: are we there yet? Proceedings of the Institution of Civil Engineers - Management, Procurement and Law, 177(4), 184–192. https://doi.org/10.1016/j.jestch.2019.01.006
Alojaiman, B. (2023). Technological Modernizations in the Industry 5.0 Era: A Descriptive Analysis and Future Research Directions. Processes 2023, Vol. 11, 11(5). https://doi.org/10.3390/pr11051318
Anand, M., Sheeba, T. M., & Fancy, C. (2025). Role of AI and Digital Twin in Smart Manufacturing. In Artificial Intelligence-Enabled Digital Twin for Smart Manufacturing (pp. 233–248). wiley. https://doi.org/10.1002/9781394303601.CH11;SUBPAGE:STRING:ABSTRACT;WEBSITE:WEBSITE:PERICLES;CTYPE:STRING:BOOK
Atif, S. (2023). Analysing the alignment between circular economy and industry 4.0 nexus with industry 5.0 era: An integrative systematic literature review. Sustainable Development, 31(4), 2155–2175. https://doi.org/10.1002/sd.2542
Cantini, A., & De Carlo, M. T. (2020). Application of the lean layout planning system in a leather bags manufacturing plant and proposal of an approach to engage the company’s staff in the research of the layout solution. XXIV Summer School “Francesco Turco” – Industrial Systems Engineering, 1–8. https://flore.unifi.it/retrieve/handle/2158/1196966/513197/Application%20of%20the%20lean%20layout%20planning%20system%20in%20a%20leather%20bags%20manufacturing%20plant.pdf
Carayannis, E. G., & Morawska-Jancelewicz, J. (2022). The Futures of Europe: Society 5.0 and Industry 5.0 as Driving Forces of Future Universities. Journal of the Knowledge Economy 2021 13:4, 13(4), 3445–3471. https://doi.org/10.1007/s13132-021-00854-2
Chiarini, A., Belvedere, V., & Grando, A. (2020). Industry 4.0 strategies and technological developments. An exploratory research from Italian manufacturing companies. Production Planning and Control, 31(16), 1385–1398. https://doi.org/10.1080/09537287.2019.1710304
Fantozzi, I. C., Santolamazza, A., Loy, G., & Schiraldi, M. M. (2025). Digital Twins: Strategic Guide to Utilize Digital Twins to Improve Operational Efficiency in Industry 4.0. Future Internet 2025, Vol. 17, Page 41, 17(1), 41. https://doi.org/10.3390/FI17010041
George, Dr. A. S., George, A. S. H., & Baskar, Dr. T. (2023a). The Evolution of Smart Factories: How Industry 5.0 is Revolutionizing Manufacturing. Partners Universal Innovative Research Publication, 1(1), 33–53. https://doi.org/10.5281/ZENODO.10001380
George, Dr. A. S., George, A. S. H., & Baskar, Dr. T. (2023b). The Evolution of Smart Factories: How Industry 5.0 is Revolutionizing Manufacturing. Partners Universal Innovative Research Publication, 1(1), 33–53. https://doi.org/10.5281/zenodo.10001380
Ghobakhloo, M., Iranmanesh, M., Tseng, M. L., Grybauskas, A., Stefanini, A., & Amran, A. (2023). Behind the definition of Industry 5.0: a systematic review of technologies, principles, components, and values. Journal of Industrial and Production Engineering, 40(6), 432–447. https://doi.org/10.1080/21681015.2023.2216701
Glaessgen, E. H., & Stargel, D. S. (2012). The digital twin paradigm for future NASA and U.S. Air force vehicles. Collection of Technical Papers - AIAA/ASME/ASCE/AHS/ASC Structures, Structural Dynamics and Materials Conference. https://doi.org/10.2514/6.2012-1818
Hao, N., Li, Y., Liu, K., Liu, S., Lu, Y., Xu, B., Li, C., Chen, J., Yue, L., Fu, T., Hu, X., Wang, X., & Zhao, Y. (2024). Artificial Intelligence-Aided Digital Twin Design: A Systematic Review. Preprints.Org. https://doi.org/10.20944/preprints202408.2063.v1
Ismail, L., Abdelmoti, A., Basu, A., Berini, A. D. E., & Naouss, M. (2025). A Systematic Review of Digital Twin-Driven Predictive Maintenance in Industrial Engineering: Taxonomy, Architectural Elements, and Future Research Directions. https://arxiv.org/pdf/2509.24443
Jiang, Y., Yin, S., Li, K., Luo, H., & Kaynak, O. (2021). Industrial applications of digital twins. Philosophical Transactions of the Royal Society A: Mathematical, Physical and Engineering Sciences, 379(2207). https://doi.org/10.1098/rsta.2020.0360
Jumper, J., Evans, R., Pritzel, A., Green, T., Figurnov, M., Ronneberger, O., Tunyasuvunakool, K., Bates, R., Žídek, A., Potapenko, A., Bridgland, A., Meyer, C., Kohl, S. A. A., Ballard, A. J., Cowie, A., Romera-Paredes, B., Nikolov, S., Jain, R., Adler, J., … Hassabis, D. (2021). Highly accurate protein structure prediction with AlphaFold. Nature, 596(7873), 583–589. https://doi.org/10.1038/s41586-021-03819-2
Kamburjan, E., Bencomo, N., Tarifa, S. L. T., & Johnsen, E. B. (2024). Declarative Lifecycle Management in Digital Twins. Proceedings: MODELS 2024 - ACM/IEEE 27th International Conference on Model Driven Engineering Languages and Systems: Companion Proceedings, 353–363. https://doi.org/10.1145/3652620.3688248
Lehner, O. M., & Harrer, T. (2019). Accounting for economic sustainability: environmental, social and governance perspectives. Journal of Applied Accounting Research, 20(4), 365–371. https://doi.org/10.1108/JAAR-06-2019-0096
Martinez, J. G., Giménez, Z., Salazar, L., Alva, L., Alarcón, L. F., Yeung, T., & Sacks, R. (2025). Practices and Barriers to the Adoption of Digital Twin Construction in Latin America. Proceedings of the 33rd Annual Conference of the International Group for Lean Construction (IGLC33), 609. https://doi.org/10.24928/2025/0238
Mourtzis, D., Angelopoulos, J., & Panopoulos, N. (2022). A Literature Review of the Challenges and Opportunities of the Transition from Industry 4.0 to Society 5.0. Energies 2022, Vol. 15, 15(17). https://doi.org/10.3390/en15176276
Oztemel, E., & Gursev, S. (2018). Literature review of Industry 4.0 and related technologies. Journal of Intelligent Manufacturing 2018 31:1, 31(1), 127–182. https://doi.org/10.1007/s10845-018-1433-8
Pędzik, R., Suchoń, M., & Barszcz, T. (2025). Bridging gray-box modeling and machine learning: A digital twin approach to refrigeration system identification and predictive maintenance. Measurement: Digitalization, 4(17), 100018. https://doi.org/10.1016/j.meadig.2025.100018
Pereira, R., & dos Santos, N. (2023). Neoindustrialization—Reflections on a New Paradigmatic Approach for the Industry: A Scoping Review on Industry 5.0. Logistics 2023, Vol. 7, 7(3). https://doi.org/10.3390/logistics7030043
Rasheed, A., San, O., & Kvamsdal, T. (2020). Digital twin: Values, challenges and enablers from a modeling perspective. IEEE Access, 8, 21980–22012. https://doi.org/10.1109/ACCESS.2020.2970143
Sabuncu, Ö., & Bilgehan, B. (2025). Human-Centric IoT-Driven Digital Twins in Predictive Maintenance for Optimizing Industry 5.0. Journal of Metaverse, 5(1), 64–72. https://doi.org/10.57019/JMV.1596909
Salcedo Cerquin, R. F., Alarcon, M., & Delgadillo, R. M. (2025). BrIM and Digital Twin Integration for Structural Health Monitoring and Analysis of the Villena Rey Bridge via Laser Scanning. Applied Sciences 2025, Vol. 15, Page 11741, 15(21), 11741. https://doi.org/10.3390/APP152111741
Schleich, B., Anwer, N., Mathieu, L., & Wartzack, S. (2017). Shaping the digital twin for design and production engineering. CIRP Annals, 66(1), 141–144. https://doi.org/10.1016/J.CIRP.2017.04.040
Tao, F., Zhang, H., Liu, A., & Nee, A. Y. C. (2019). Digital Twin in Industry: State-of-the-Art. IEEE Transactions on Industrial Informatics, 15(4), 2405–2415. https://doi.org/10.1109/TII.2018.2873186
Tao, F., & Zhang, M. (2017). Digital Twin Shop-Floor: A New Shop-Floor Paradigm Towards Smart Manufacturing. IEEE Access, 5, 20418–20427. https://doi.org/10.1109/ACCESS.2017.2756069
Ullah, A., & Younas, M. (2024). Development and Application of Digital Twin Control in Flexible Manufacturing Systems. Journal of Manufacturing and Materials Processing 2024, Vol. 8, Page 214, 8(5), 214. https://doi.org/10.3390/JMMP8050214
van Dinter, R., Tekinerdogan, B., & Catal, C. (2022). Predictive maintenance using digital twins: A systematic literature review. Information and Software Technology, 151, 107008. https://doi.org/10.1016/J.INFSOF.2022.107008
Wang, K., Wang, Y., Li, Y., Fan, X., Xiao, S., & Hu, L. (2024). A review of the technology standards for enabling digital twin. Digital Twin, 2, 4. https://doi.org/10.12688/DIGITALTWIN.17549.2
Weyer, S., Meyer, T., Ohmer, M., Gorecky, D., & Zühlke, D. (2016). Future Modeling and Simulation of CPS-based Factories: an Example from the Automotive Industry. IFAC-PapersOnLine, 49(31), 97–102. https://doi.org/10.1016/J.IFACOL.2016.12.168
Williams, J., Jones, G., Berg, T., Birt, L., Stowe, A., & Li, X. (2026). Cross-domain digital twin architecture for predictive maintenance via machine learning and Large Language Models. Computers & Industrial Engineering, 111914. https://doi.org/10.1016/j.cie.2026.111914
Oztemel Yang, F., & Gu, S. (2021). Industry 4.0, a revolution that requires technology and national strategies. Complex & Intelligent Systems 2021 7:3, 7(3), 1311–1325. https://doi.org/10.1007/s40747-020-00267-9
Yao, J. F., Yang, Y., Wang, X. C., & Zhang, X. P. (2023). Systematic review of digital twin technology and applications. Visual Computing for Industry, Biomedicine, and Art, 6(1). https://doi.org/10.1186/S42492-023-00137-4
Yang, B., Yang, S., Lv, Z., Wang, F., & Olofsson, T. (2022). Aplicación de gemelos digitales y metaversos en el campo de bombas y ventiladores de maquinaria de fluidos: una revisión. Sensors, 22(23). https://doi.org/10.3390/s22239294
Yasin, S., Draz, U., El-Hageen, H. M., Ali, T., Alfaifi, Y. H., Ayaz, M., Jung, L. T., & Aggoune, E. H. M. (2026). Enhancing smart manufacturing: a tensor-based ontology framework for predictive optimization using semantic digital twin. Ain Shams Engineering Journal, 17(1), 103877. https://doi.org/10.1016/J.ASEJ.2025.103877
Zhong, D., Xia, Z., Zhu, Y., & Duan, J. (2023). Overview of predictive maintenance based on digital twin technology. Heliyon, 9(4), e14534. https://doi.org/10.1016/J.HELIYON.2023.E14534