Universidad del Zulia (LUZ)
Revista Venezolana de Gerencia (RVG)
Año 31 No. 114, 2026, e3111410
Abril-Junio
ISSN 1315-9984 / e-ISSN 2477-9423
Como citar: Burgos-Burgos, J., Campuzano-Vásquez, J., y
Burgos-Nole, J. (2026). Consumo responsable: conocimiento y actitud
medioambiental en la salud y el comportamiento de los consumidores. Revista Venezolana De Gerencia, 31(114), e3111410. https://doi.org/10.52080/rvgluz.31.114.10
Consumo responsable: conocimiento y actitud medioambiental en la salud y el
comportamiento de los consumidores
Burgos-Burgos,
John*
Campuzano-Vásquez,
John**
Burgos-Nole,
John***
Resumen
La
Agenda 2030 de la Organización de las Naciones Unidas supone la transición
hacia una actitud de consumo más sostenible. Por lo que resulta clave
investigar acerca de las variables que determinan el cambio de actitud de los
consumidores frente a los Objetivos de Desarrollo Sostenible. El objetivo de
este trabajo fue evaluar el nivel de conocimiento, la actitud medioambiental y
la actitud hacia la salud de los consumidores de Machala (Ecuador), con el fin
de promover practicas saludables. Para ello se aplicó un modelado de ecuaciones
estructurales. Los resultados demuestran que el comportamiento como consumidor
responsable está determinado por la actitud medioambiental y el conocimiento.
Se concluye que los modelos de consumo sostenibles necesitan no solo la
participación de los consumidores sino también la intervención reguladora de
los formuladores de políticas y el compromiso de las empresas en sus
actividades productivas. A futuro, la metodología empleada se puede replicar a
investigaciones similares en otras zonas de estudio.
Palabras clave: Desarrollo sostenible; actitud
medioambiental; actitud hacia la salud; comportamiento del consumidor.
Recibido: 03.11.25 Aceptado: 29.01.26
* Ingeniero
Comercial por la universidad técnica de Machala. https://orcid.org/0000-0001-7487-9984. Profesor de Contabilidad de Costos en la Universidad Técnica de Machala.
Posee el título de Doctor en Ciencias Económicas Empresariales y Jurídicas por
la universidad de Almería – España. Email: jburgos@utmachala.edu.ec
** Economista
por la Universidad Estatal de Guayaquil. https://orcid.org/0000-0002-3901-3197. Profesor de Econometría en la Universidad Técnica de Machala. Posee el
título de Doctor en Ciencias Económicas por la Universidad del Zulia –
Venezuela. Especialista en Proyectos de Desarrollo Social por FLACSO – Ecuador.
Email: jcampuzano@utmachala.edu.ec
*** Economista por la Universidad Politécnica Salesiana Cuenca - Ecuador. Facultad de Ciencias Económicas. https://orcid.org/0009-0007-4293-998X . Continua los estudios de maestría en Economía aplicada en la Universidad de Alcalá. Email: john.burgos@edu.uah.es
Sustainable production and consumption: proposal of a structural model for the analysis of the factors that affect its compliance
Abstract
The 2030 Agenda of the United Nations Organization represents the transition towards a more sustainable consumption attitude. Therefore, it is essential to investigate the variables that deter-mine the change in consumers’ attitude towards the Sustainable Development Goals. This work’s objective was to carry out a diagnosis on the responsible consumption habits of the citizens of the city of Machala, Republic of Ecuador. For this, modeling of structural equations was applied. The results showed that the environmental attitude and knowledge determined the behavior of the responsible consumer. We can conclude that sustainable consumption models need not only con-sumers’ participation but also the regulatory intervention of policymakers and the commitment of companies in their productive activities. In the future, we can replicate the methodology used for similar investigations in other study areas
Keywords: Sustainable development; environmental attitude; attitude towards health; consumer behavior.
1. Introducción
La preocupación por frenar la degradación del planeta ha impulsado al
consumo y la producción sostenible como eje central en la gestión de los
recursos naturales. Este enfoque responsabiliza tanto a productores como a
consumidores, buscando mejorar la calidad de vida sin comprometer el entorno ni
las necesidades de las generaciones futuras. Aunque suele considerarse un
concepto reciente, el consumo sostenible se consolidó hace más de dos décadas
en la Cumbre de la Tierra de Río de Janeiro (1992), donde se sentaron las bases
del desarrollo sostenible, labor que la Organización de Naciones Unidas (ONU)
ha continuado de manera permanente (Khor, 1993).
En el Ecuador, como en otros países, el consumo insostenible se refleja en
la pérdida de capital natural, la degradación de los ecosistemas y los efectos
del cambio climático (Liu et al., 2016; Tan & Lau, 2009). Estos impactos
crecen a la par del consumo (Mont et al., 2014) y representan un reto clave
para alcanzar el desarrollo sostenible. La creciente conciencia sobre estas
problemáticas ha impulsado a la comunidad internacional a demandar acciones
concretas y la adopción de principios de sostenibilidad (Wright & Horst,
2013).
En los últimos años se ha incrementado significativamente la producción
científica sobre consumo sostenible. Shibin et al. (2016) señalan que el 50% de
los artículos publicados en el último quinquenio abordaron este tema; no
obstante, advierten que aún se requiere investigación más profunda para fortalecer
la concienciación mediante programas y políticas.
En este marco, resulta esencial analizar qué variables o actitudes influyen
en las decisiones de los consumidores hacia la sostenibilidad de los recursos
naturales. Bajo la teoría del comportamiento planificado (Ajzen, 1991), se
estudian factores como el conocimiento y la actitud medioambiental, entendidos
como determinantes que se traducen en decisiones prácticas de consumo
responsable.
El objetivo de este estudio es evaluar el nivel de conocimiento, la actitud
medioambiental y la actitud hacia la salud de los consumidores de Machala
(Ecuador), así como su percepción del consumo sostenible. Para ello, se aplicó
un cuestionario validado con 29 ítems en escala Likert a 450 compradores de
productos agrícolas locales cultivados de forma natural. Dado el carácter
multivariante del análisis, se empleó la técnica de Modelado de Ecuaciones
Estructurales PLS-SEM (Mourad & Valette-Florence, 2016). Se evidencia la
relevancia global de modificar patrones de consumo para cumplir con el Objetivo
de Desarrollo Sostenible 12. En este contexto, los hábitos de los consumidores
están determinados por factores psicosociales que influyen en sus decisiones y
en la adopción de un consumo más responsable y sostenible.
2. Comportamiento humano: conocimiento y actitudes
Para comprender el comportamiento humano, diversos estudios han aplicado la
encuesta de Conocimiento, Actitud y Práctica (CAP), utilizada inicialmente en
los años cincuenta para analizar la planificación familiar y los estudios de
población (Launiala, 2009). Paralelamente, la teoría del comportamiento
planificado propone que factores como el conocimiento, las actitudes, las
creencias y las normas sociales son determinantes clave para predecir el
comportamiento del consumidor responsable (Ajzen, 1991).
En esta línea, el conocimiento impulsa tanto el desarrollo sostenible como
los sistemas económicos (Vaz & Nijkamp, 2009). Así, la relevancia que las
personas atribuyen a la alimentación resulta fundamental para explicar las
prácticas de consumo sostenible, en especial la relación entre las motivaciones
hacia los alimentos orgánicos y las decisiones de compra. Con base en estos
planteamientos, se formulan las siguientes hipótesis: Hipótesis 1: El
conocimiento influye en el comportamiento del consumidor orgánico e Hipótesis
2: El conocimiento influye en la actitud hacia la salud del consumidor.
La actitud medioambiental ha sido ampliamente estudiada como factor
determinante. Incidentes de seguridad alimentaria y problemas ambientales han
incrementado la preocupación por el uso de plaguicidas y reducido la confianza
en los métodos de producción convencionales (Hsu & Chen, 2014; Fernqvist
& Ekelund, 2014). Esto ha impulsado la demanda de alimentos orgánicos y
cuestionado las prácticas agrícolas modernas (Rana & Paul, 2017),
consolidando el consumo sostenible como alternativa preferida frente a los
alimentos convencionales (Asian et al., 2019).
En esta línea, Lee (2019) demuestra que el consumo de alimentos orgánicos
contribuye al bienestar y la salud, mientras que otros estudios subrayan que
las principales motivaciones de los consumidores se relacionan con la salud
personal, el respeto animal y la protección ambiental (Akaichi et al., 2019;
Lazaroiu et al., 2019).
Un metaanálisis de 150 estudios con 124.353 consumidores reveló que la
salud, la seguridad, la calidad, el respeto por el medio ambiente y por los
animales son los atributos más valorados en los productos orgánicos,
diferenciándolos de los convencionales (Massey et al., 2018). Estos hallazgos
confirman la creciente preocupación por el bienestar humano y territorial,
impulsada por incidentes de seguridad alimentaria y problemas ambientales (Hsu
& Chen, 2014). Con base en ello, se plantean las siguientes hipótesis:
Hipótesis 3: La actitud medioambiental influye en la actitud hacia la salud de
los consumidores y la Hipótesis 4: La actitud medioambiental influye en el
comportamiento de los consumidores.
En el comportamiento del consumidor, la actitud hacia la salud ocupa un
lugar central. Rizzo et al. (2020) evidencian que la salubridad es la principal
motivación para adquirir productos orgánicos certificados. En su estudio, este
atributo explicó el 78,9% del precio medio superior del aceite orgánico, lo que
plantea importantes implicaciones de gestión para expandir el mercado de
alimentos orgánicos.
De manera complementaria, Kushwah et al. (2019) analizan el efecto
moderador de la preocupación medioambiental y demuestran que los consumidores
con distintos niveles de sensibilidad ambiental presentan diferencias
significativas en sus valoraciones del precio y en sus intenciones éticas de
consumo. En la misma línea, Ditlevsen et al. (2019) muestran que, en Dinamarca,
los alimentos orgánicos son considerados “comida de verdad”, percepción que los
posiciona como la principal razón para su compra.
Otros estudios destacan que la naturalidad, la salubridad y el respeto por
el medio ambiente y los animales son factores clave en la personalización de
las elecciones alimentarias (Honkanen et al., 2006; Ares & Gámbaro, 2007;
Sun, 2008; Rankin et al., 2018). Asimismo, Cerri et al. (2018) evidencian que
la interacción entre el conocimiento ambiental previo y el uso de etiquetas
verdes influye más en las actitudes hacia los productos sostenibles que la
preocupación ambiental en sí misma, siendo los aspectos éticos de la producción
predictores relevantes en la preferencia por productos libres de químicos.
Estos hallazgos sustentan la formulación de la quinta hipótesis del estudio.
Hipótesis 5: La actitud hacia la salud del consumidor influye en el
comportamiento del consumidor.
3. Consideraciones metodológicas de la investigación
La investigación es de corte empírico, con enfoque cualitativo; el mismo es
un sistema de creencias que abarca la visión del mundo, el rol del sujeto en la
existencia y los vínculos que su perspectiva establece con la realidad objetiva
(Rodríguez, 2024). Para alcanzar el objetivo de este estudio, se diseñó y
estructuró un conjunto de preguntas, que fueron aplicadas a pie de supermercado
a 450 compradores usuales de productos orgánicos en la ciudad de Machala
(República del Ecuador), durante el último semestre del año 2024. Una vez
depurada, se validaron y analizaron las respuestas de 383 formularios. Cada
cuestionario contenía preguntas que causan cierta influencia en el
conocimiento, en la actitud medioambiental, en la actitud hacia la salud y en
el comportamiento del consumidor responsable y su aporte intangible al
desarrollo sostenible; se debe precisar que el cuestionario fue validado por
expertos y probado previamente.
Para determinar las relaciones entre indicadores y constructos se
desarrollaron las preguntas recogidas en el cuadro 1. Se aplicó una escala tipo
Likert (Bonne & Bonne, 2012) para testear y comprobar las hipótesis
propuestas, es decir, comprobar los factores que impulsan el consumo de
productos orgánicos en la zona de estudio que está ubicada al sur de la
República del Ecuador, limítrofe con Perú. Se preguntó a los encuestados la
frecuencia frente a los ítems expuestos, siendo 1) Nunca, 2) Rara vez, 3) Muy
de repente, 4) Ocasionalmente, 5) Algunas veces, 6) Casi siempre, 7) Siempre.
Cuadro 1
Modelo de medida, variables e indicadores
|
Indicadores |
Preguntas |
Variable exógena |
|
CO1 |
Ha tomado un curso o taller acerca del
problema del consumo responsable |
Conocimiento sobre el consumo de productos
responsables Figueroa-García et al (2018), Vaz & Nijkamp, (2009) |
|
CO2 |
Un familiar, amigo o conocido le ha enseñado
actividades para ayudar a ser más responsable en el uso de los recursos
(agua, electricidad, energía). |
|
|
CO3 |
Está informado sobre los problemas de
sostenibilidad (medio ambiente). |
|
|
CO4 |
Tiene información sobre los efectos negativos
que genera al medio ambiente la producción de ciertos productos de consumo
masivo. |
|
|
Indicador |
Preguntas |
Variable Exógena |
|
Actitud medio ambiental Álvarez & Vega,
(2009a) y De Castro, (2001). |
||
|
AMA1 |
Consume productos orgánicos porque contiene
ingredientes naturales |
|
|
AMA2 |
Aprovecha el hecho de que ahora hay productos
orgánicos o productos ecológicos en el supermercado para comprarlos |
|
|
AMA3 |
Consume productos orgánicos porque se procesan
sin utilizar maquinarias |
|
|
AMA4 |
Consume productos orgánicos porque aportan al
desarrollo rural |
|
|
AMA5 |
Consume productos orgánicos porque evitan las
migraciones campo ciudad |
|
|
Indicador |
Preguntas |
Variable Endógena |
|
ASA1 |
Usted es una persona que se preocupa por su
salud y la de su familia |
Actitud hacia la salud (Steptoe et al., 1995). |
|
ASA2 |
Procura prevenir los problemas de salud antes
de que aparezcan los primeros síntomas |
|
|
ASA3 |
Se informa sobre todo aquello que pueda perjudicar
a su salud |
|
|
ASA4 |
Procura protegerse de lo que perjudica a su
salud cuando se lo aconsejan |
|
|
Indicador |
Preguntas |
Variable Endógena |
|
CC1 |
Realiza actividades diarias para cuidar y
preservar el ambiente |
Comportamiento para el consumo sostenible Salgado et al. (2009), Figueroa et al. (2018). |
|
CC2 |
Realiza actividades concretas para promover
los derechos humanos, sociales y de justicia |
|
|
CC3 |
Consume productos locales para apoyar la
economía de su comunidad |
|
|
CC4 |
Está motivado para hacer cambios en su estilo
de vida en búsqueda de un consumo más responsable |
|
|
CC5 |
Su comportamiento de consumo responsable es
permanente |
Nota: Se estructuró el cuestionario con las preguntas
aquí presentadas a partir de varios autores.
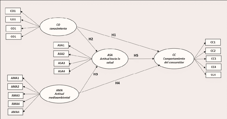
Siguiendo otros estudios, por ejemplo, Figueroa et al. (2018), con
variables e indicadores similares, se diagramó un modelado de ecuaciones
estructurales representado mediante un nomograma, según recomiendan Cepeda
& Roldán (2004). El diagrama 1 corresponde a un diagrama compuesto por
variables endógenas y variables exógenas identificadas en estos estudios como
constructos; a ellos se les adhiere sus respectivos indicadores o preguntas
(Ringle & Sarstedt, 2016). La comprobación de las relaciones entre
indicadores y constructos, y entre constructos, se hizo mediante el software
estadístico SmartPLS, versión 3.3.3, que es uno de los paquetes de software más
utilizados para realizar este tipo de análisis.
Diagrama 1
Nomograma del modelo original
Nota: Modelo adecuado de acuerdo a la recomendación de
Bagozzi & Yi, (1988; p, 75)
En el diagrama 1 se representa el modelo; se pueden observar los
constructos (elipses) y las flechas entre ellos hacen referencia al modelo
interno o estructural, y los rectángulos y las flechas que causan el indicador
o el constructo son el modelo de medida. Se observa que los constructos, en
este caso denominados Conocimiento (CO), Actitud medioambiental (AMA), Actitud
hacia la salud (ASA) y Comportamiento del consumidor (CC), están representados
para su medición de manera reflectiva, es decir, las flechas van desde los
constructos hacia sus indicadores.
Para el análisis correspondiente se utilizó el programa estadístico
SmartPLS 4, y lo primero que se realizó fue el dibujo del modelo; luego se
cargó la base de datos y posteriormente se corrió el programa; el mismo
automáticamente resolvió todos los estadísticos para analizar el modelo
multivariante. Como todo estudio donde se utilizan programas estadísticos, se
siguieron las recomendaciones de expertos, de tal forma que a continuación se
numera cada paso realizado para la valoración del modelo de medida y el modelo
estructural (Barroso et al., 2005).
4. Modelos de consumo sostenible: análisis del conocimiento y su impacto en
la salud del consumidor
A continuación, se presentan los resultados derivados de la investigación,
seguidos de un análisis exhaustivo sobre la validación del modelo propuesto. Este
apartado evalúa los datos obtenidos y se verifica la capacidad del modelo para
explicar la relación entre el conocimiento ambiental y el comportamiento del
consumidor, garantizando así la fiabilidad y solidez científica de los
hallazgos.
4.1. Valoración del modelo de medida
Al utilizar el programa SmartPLS, el primer análisis que se realizó fue el
algoritmo PLS que, en esencia, es una secuencia de regresiones en términos de
los vectores de peso, y que de acuerdo con el modelo pueden ser consistentes o no.
En la misma operación se obtienen los resultados del modelo de ajuste a
través de la Standardized Root Mean Squared Residual (SRMR). La teoría
indica que un modelo tiene un buen ajuste cuando SRMR <0,08 (Hu Li-tze &
Bentler, 1999). Por otro lado, existe una propuesta más flexible de SRMR cuando
se trata de análisis de confirmación compuesta, de tal forma que es aceptable
un valor < 0,10 (Henseler et al., 2014) y recientemente (Pavlov et al.,
2020).
Otras medidas que se obtuvieron son los valores de cada indicador que el
programa identifica como cargas externas; se consideraron los valores
recomendados, es decir, 0,707 según (Henseler, 2017). Consecuentes con el orden
planteado, la valoración del modelo de medida consistió en conocer si todas las
cargas de los diferentes constructos superaban el umbral de 0,707 para
continuar con el análisis. La mayoría de indicadores alcanzaron las medidas
recomendadas; sin embargo, hubo unos indicadores que no, por lo que se depuró
el modelo eliminando los que no cumplían con el umbral recomendado y se volvió
a correr el programa.
Además, se confirmó la fiabilidad de los constructos; las medidas son el
coeficiente alfa de Cronbach (α), el índice rho_A y la fiabilidad compuesta,
que deben tener valores recomendados de 0,7 (Henseler et al., 2014). En
este análisis se dio el caso de que el alfa de Cronbach y el índice rho_A no
alcanzaban los valores sugeridos; sin embargo, como la fiabilidad compuesta
alcanzó los valores recomendados, se demostró que los demás indicadores recibían
la misma ponderación (Hair et al., 2019).
De igual forma, se comprobó que la varianza extraída media alcanzó el
umbral de 0,50 recomendado (Henseler et al., 2015), lo que confirmó la
fiabilidad de los constructos. Siguiendo el procedimiento, se comprobó la
validez discriminante mediante el criterio de Fornell & Larcker (1981) y
por medio de la ratio Heterotrait-Monotrait (HTMT) propuesta por Ringle et
al. (2013). Estos autores argumentan que las correlaciones heterotrait deberían
ser más pequeñas que las correlaciones monotrait, lo que implica que la ratio
HTMT debería estar por debajo de 1. Los umbrales aceptables son: 0.85 (Kline,
2011), HTMT 0.85 y 0.90 (Gold et al., 2001), HTMT 0.90.
4.2. Valoración del modelo estructural
Una vez comprobada la validez del modelo de medida, se continuó con el
análisis del modelo estructural; para ello se ejecutó el bootstrapping, que es
un procedimiento no paramétrico que permite testar la significación estadística
de diferentes resultados de PLS-SEM, tales como los coeficientes path, el de
determinación R² y la valoración del tamaño de los efectos f2.
Con la prueba de los coeficientes path se comprobaron las hipótesis
planteadas, es decir, se valoraron las relaciones entre constructos. Cuando el
valor de estas relaciones está más próximo a 1, nos indica que mayor es la
causalidad (Hair et al., 2014). De acuerdo con el modelo, se procedió a conocer
su poder predictivo; para esto se valoró el coeficiente de determinación (R2),
el mismo que indica que mientras más cerca está de 1, demuestra que tiene mayor
capacidad predictiva (Streukens & Leroi-Werelds, 2016).
Luego se valoró el tamaño de los efectos (f2) para conocer cómo un
constructo exógeno contribuye a explicar un constructo endógeno. Para evaluar
f2, de esta forma, si 0,02 ≤ f2 < 0,15, genera un efecto pequeño; si 0,15 ≤
f2 < 0,35, significa un efecto moderado, y si f2 ≥ 0,35, presenta un efecto
apreciable, siguiendo lo recomendado por Cohen (1992). Para finalizar con la
valoración del modelo estructural, se aplicó el procedimiento Blindfolding para
medir la relevancia predictiva del modelo (Q2); con este paso se logró obtener
la predicción de aquellos constructos o variables latentes que predecían al
constructo o variable endógena (Garson, 2016).
Como resultados del modelo, en primer lugar se presentan los datos
descriptivos del estudio, lo que se puede observar en la tabla 1; a
continuación, la inferencia estadística obtenida de acuerdo con los
procedimientos cuando se utiliza el programa estadístico SmartPLS.
Tabla 1
Variables descriptivas
|
Cuestionarios
|
383 |
Grupos
por |
% |
Nivel
de |
% |
Relación
de |
% |
|
Sexo |
% |
15 a 30 años |
41% |
Bachiller |
42% |
No trabaja |
20% |
|
31 a40 años |
31% |
Grado |
48% |
Público |
30% |
||
|
Hombres |
43% |
41 a 50 años |
15% |
Maestría |
8% |
Privado |
48% |
|
Mujeres |
57% |
51 a65 años |
12% |
Doctorado |
2% |
Autónomo |
12% |
|
No contesta |
0% |
65 a más |
1% |
No contesta |
0% |
No contesta |
0% |
Nota: Una vez depurados los cuestionarios se procedió a
realizar la debida tabulación.
En la depuración de los cuestionarios se validaron 383 de los 450
aplicados. En esta parte se demuestra que del total de los entrevistados la
mayoría fueron mujeres. Otro aspecto analizado es la edad la misma demuestra
que en su mayoría son jóvenes quienes acuden a realizar las compras de víveres
junto a sus padres. El nivel de escolaridad muestra que en su mayoría los
entrevistados eran profesionales de tercer nivel y que también realizan sus
actividades laborales en las empresas privadas.
4.3. Valoración del modelo global
Los resultados indican que el modelo no tuvo un buen nivel de ajuste de
acuerdo con la recomendación de expertos que recomiendan un valor del nivel de
ajuste por debajo de 0,08. En el caso de estudio, el nivel de ajuste fue de
0,084, que, al no obtener un buen nivel de ajuste, no se puede afirmar que esta
investigación sea confirmatoria, pero sí es una investigación explicativa
(Henseler, 2018).
4.4. Valoración del modelo de medida
Los resultados que se observan en la tabla 2 indican que los valores para
las cargas en su mayoría se ajustan a lo recomendado (0,707); no así el
constructo Conocimiento (CO), que tenía valores bajos para las preguntas CO1
(0,551), que preguntaba si ha tomado un curso o taller acerca del problema del
consumo responsable, y CO3 (0,657), que preguntaba si está informado sobre los
problemas de sostenibilidad. Estos valores no satisfacían lo recomendado, de
modo que, para seguir adelante con el análisis del modelo, se eliminaron estos
ítems.
Tabla 2
Indicadores y cargas factoriales originales
|
Conocimiento CO |
|
Actitud hacia la salud ASA |
||||
|
Preguntas |
Cargas |
Desv. estándar |
Preguntas |
Cargas |
Desv. estándar |
|
|
CO1 |
0,551 |
0,197 |
ASA1 |
0,856 |
0,284 |
|
|
CO2 |
0,763 |
0,390 |
ASA2 |
0,892 |
0,259 |
|
|
CO3 |
0,657 |
0,282 |
ASA3 |
0,898 |
0,281 |
|
|
CO4 |
0,814 |
0,517 |
ASA4 |
0,877 |
0,311 |
|
|
Actitud Ambiental AMA |
|
Comportamiento del consumidor CC |
||||
|
Preguntas |
Cargas |
Desv. estándar |
Preguntas |
Cargas |
Desv. estándar |
|
|
AMA1 |
0,875 |
0,257 |
CC1 |
0,718 |
0,243 |
|
|
AMA2 |
0,870 |
0,261 |
CC2 |
0,663 |
0,217 |
|
|
AMA3 |
0,882 |
0,229 |
CC3 |
0,766 |
0,273 |
|
|
AMA4 |
0,888 |
0,217 |
CC4 |
0,746 |
0,288 |
|
|
AMA5 |
0,846 |
0,181 |
CC5 |
0,814 |
0,317 |
|
Nota: valores obtenidos luego
de arrancar el programa SmartPLS en el comando algoritmos (C. Ringle et al.,
2015).
Continuando con el análisis de las cargas, se aprecia en el constructo (CC)
comportamiento del consumidor la pregunta CC2 mostró un valor de (0,663) el
cual preguntaba si el entrevistado realizaba actividades concretas para
promover los derechos humanos, sociales y de justicia, en suma, este valor no
permitía continuar con el análisis del modelo. En este proceso, se resolvió
depurar el modelo eliminando también el indicador señalado porque no se cumplía
la fiabilidad individual del ítem.
4.5. Fiabilidad y validez convergentes de los constructos
En el análisis de la fiabilidad y validez convergente de los constructos
los resultados demostraron que cada constructo explicaba al menos el 50% de la
varianza de los indicadores asignados. En un estudio confirmatorio se
recomienda que los valores del Alfa de Cronbach, el rho_A y la fiabilidad
compuesta deben tener un valor igual o superior a 0,700; y la Varianza Extraída
Media (AVE) para satisfacer el modelo sus valores deben de ser iguales o
superiores a 0,50 lo que se puede observar en la tabla 3.
Tabla 3
Fiabilidad y validez convergente de los
constructos
|
Constructos |
Alfa
de |
rho_A |
Fiabilidad compuesta |
Varianza extraída media (AVE) |
|
Actitud hacia la salud |
0,904 |
0,906 |
0,933 |
0,776 |
|
Actitud Medioambiental |
0,922 |
0,931 |
0,941 |
0,761 |
|
Comportamiento del consumidor |
0,777 |
0,789 |
0,857 |
0,600 |
|
Conocimiento |
0,515 |
0,540 |
0,802 |
0,670 |
Nota: valores obtenidos luego
de arrancar el programa SmartPLS en el comando algoritmos (C. Ringle et al.,
2015).
Al observar la tabla 3, todos los valores de Alfa de Cronbach, de rho_A
cumplen con el umbral recomendado (0,700), a excepción del constructo
“Conocimiento” con valores de 0,515 y 0,540. Se muestra también que la
fiabilidad compuesta cumple con los valores recomendados, incluido el
constructo (CO), así mismo, la AVE da valores adecuados, es decir, mayores a
(0,50) lo que hace notar que la fiabilidad y validez de las constructos estaba
dentro de los umbrales recomendados.
4.6. Validez discriminante
En esta medida se aplicó el criterio de Fornell & Larcker (1981), estos
valores nos indican qué cantidad de varianza (AVE) es capturada por los
constructos de sus indicadores, en definitiva, los valores de las correlaciones
entre los diferentes constructos no deben ser mayores a las medidas de las
correlaciones resultantes entre constructos lo que se muestra en la tabla 4.
Tabla 4
Validez discriminante según criterio de Fornell -
Larcker y por la ratio HTMT
|
Validez discriminante
Criterio de Forner y Larcker |
Por medio de la ratio
Heterotrait-Monotrait (HTMT) |
|||||||||
|
Variables |
ASA |
AMA |
CC |
CO |
Variables |
ASA |
AMA |
CC |
CO |
|
|
ASA |
0,881 |
ASA |
|
|
|
|
||||
|
AMA |
0,609 |
0,872 |
AMA |
0.648 |
|
|
|
|||
|
CC |
0,349 |
0,396 |
0,775 |
CC |
0.412 |
0.461 |
|
|
||
|
CO |
0,529 |
0,465 |
0,381 |
0,819 |
CO |
0.768 |
0.646 |
0.587 |
|
|
|
ASA actitud hacia la salud;
AMA actitud medioambiental; CC comportamiento del consumidor; CO conocimiento
|
||||||||||
Nota: valores obtenidos luego
de arrancar el programa SmartPLS en el comando algoritmos (C. Ringle et al.,
2015).
Remarcado con negrita, se muestran los valores que satisfacen este
criterio; esto indica que existe una buena validez discriminante, de acuerdo
con el criterio de Fornell & Larcker (1981), al comparar los valores
vertical y horizontalmente. Si este criterio no era satisfecho, se puede
aplicar y valorar la ratio Heterotrait-Monotrait (HTMT), cuyos datos se
muestran menores al umbral de referencia de 0,800 propuesto por Henseler et al.
(2016).
4.7. Valoración del modelo estructural
Para la valoración hipotética del modelo de ecuaciones estructurales se
debió realizar varias medidas, entre ellas están los coeficientes de regresión
estandarizados. Con ellos, se demuestra la fuerza de las correlaciones entre
constructos (path coefficients o betas), el signo algebraico y la magnitud de
la significancia estadística (p-valor) como se presentan en la tabla 5.
Tabla 5
Prueba de senderos Path
|
Hipótesis |
Relación
entre |
Coeficientes de Path |
Significancia |
t-valor |
p-valor |
|
H1 |
CO-> CC |
0,026 |
*** |
4,003 |
0,000 |
|
H2 |
CO -> ASA |
0,314 |
*** |
7,272 |
0,000 |
|
H3 |
AMA-> ASA |
0,463 |
*** |
10,528 |
0,000 |
|
H4 |
AMA-> CC |
0,241 |
*** |
4,029 |
0,000 |
|
H5 |
ASA -> CC |
0,083 |
ns |
1,313 |
0,189 |
|
No significativo: ns; ***:
valor t > 3,310 (p < 0,001); **: valor t > 2,586 (p < 0,01); *:
valor t > 1,965 (p < 0,05); (ASA: Actitud hacia la salud; AMA: Actitud
medioambiental; CC: Comportamiento del consumidor y CO: Conocimiento). |
|||||
Nota : valores obtenidos luego de arrancar el programa
SmartPLS en el comando algoritmos (Ringle et al., 2015).
Como se observa en los datos de la tabla 5, la relación preestablecida
entre las variables representadas en la hipótesis H1, el conocimiento y su
relación con el comportamiento del consumidor, ofrece un beta de 0,026, y un
p-valor (0,000) muy significativo. La hipótesis H2 que relaciona el
conocimiento con la actitud medio ambiental arroja un valor de beta de 0,314
con un p-valor (0,000) igualmente muy significativo.
Los resultados de la H3 que estudia la relación entre la actitud
medioambiental y la actitud hacia la salud con un coeficiente path de 0,463 y
con un p-valor por debajo de 0,05 resulta igualmente muy significativa. La
siguiente comprobación tiene que ver con la H4 que mide la relación entre los
constructos actitud medio ambiental y comportamiento del consumidor con un beta
(0,241) y p-valor (0,000) estadísticamente significativos.
Finalmente se analiza el resultado entre los constructos actitud hacia la
salud y el comportamiento del consumidor, donde la H5 con un beta de 0,083 y un
p-valor de 0,189, resulta ser estadísticamente no significativo.
En resumen, nuestros resultados demuestran que se han formado y se están
formando ciudadanos con conciencia ambiental. Así el conocimiento, y la actitud
medioambiental influyen positiva y significativamente en la actitud hacia la
salud y en el comportamiento del consumidor, en consecuencia se aceptan las
cuatro primeras hipótesis. Sin embargo, no es aceptada la hipótesis quinta.
Para concluir con el análisis del modelo estructural se presenta el diagrama 2
con los valores en relacion al carácter predictivo del modelo.
Diagrama 2
Presentación gráfica de la valoración de
coeficiente de determinación (R2), el tamaño de
los efectos (f2) y valoración de la relevancia predictiva
(Q2)
Nota: Gráfico elaborada y adecuada de acuerdo con los
valores obtenidos luego de arrancar el programa SmartPLS en el comando
algoritmos (Ringle et al., 2015).
En el diagrama 2 dentro de los constructos actitud hacia la salud y
comportamiento del consumidor se obtuvo la siguiente lectura: el nivel
predictivo del constructo “Comportamiento del consumidor”, con un valor R2 (0,210), es adecuado de acuerdo con Streukens & Leroi-Werelds, (2016)
que sugieren como mínimo un valor mayor o igual a 0,10. En el caso del
constructo “Actitud hacia la salud”, con un valor R2 (0,449), su nivel es más que moderado según Akter et al., (2017).
Asimismo, se valoró el efecto tamaño f2 de los
constructos conocimiento y actitud medio ambiental en su contribución a
explicar el constructo comportamiento del consumidor. De igual manera, se
realizó la prueba entre los constructos conocimiento y actitud medio ambiental
y su contribución sobre el constructo actitud hacia la salud.
En otras palabras, se buscó demostrar si existían efectos estadísticamente
significativos y relevantes por la incorporación de dichos constructos al modelo.
Así por ejemplo, los efectos entre los constructos “Actitud medio ambiental”
AMA y “Actitud hacia la salud” ASA, con un valor = (0,305) presentan un efecto
moderado y con “Comportamiento del consumidor” (0,144), presenta un valor
pequeño, es decir, no significativo. En cambio, la interacción entre los
constructos “Actitud hacia la salud” ASA con “Comportamiento del consumidor”
CC, con un valor = (0,005) resulta en un efecto muy pequeño.
Sin embargo, se puede observar que los resultados obtenidos demuestran que
el tamaño del efecto entre el constructo exógeno conocimiento KN y su grado de
aporte a los constructos endógenos actitud hacia la salud ATH (0,140) y
comportamiento del consumidor CB (0,044) no resulta significativos, es decir,
que presentan un efecto pequeño.
Para finalizar la valoración del modelo estructural, se examinó la
relevancia predictiva (Q2) recordando que existe una regla general
que indica que un modelo tiene relevancia predictiva siempre que Q2 > 0. Como se observa, los resultados del gráfico 2 indican que todos
los valores son mayores a cero; en consecuencia, se concluye que el modelo
tiene relevancia predictiva.
Con estos resultados, se define que el modelo tiene relevancia predictiva
al confirmarse que la actitud hacia la salud y el comportamiento del consumidor
estan determinados por el conocimiento y por la actitud medioambiental. En esta
línea, el conocimiento viene dado por la educación y la información, que para
este caso particular todos los entrevistados presentaron un buen nivel de
escolaridad (ver tabla 2), es decir, que manifestaron estar debidamente
informados acerca de los temas medioambientales, o en el último de los casos,
estar recibiendo información a través de un familiar, amigo, conocido a través
de la redes sociales que le han enseñado actividades para ayudar a ser más
responsables en el uso de los recursos como agua, electricidad y suelo.
De la misma manera, los individuos procuran prevenir los problemas de salud
antes de que aparezcan los primeros síntomas. Para ello, se educan o reciben
capacitación, o se informan sobre todo aquello que pueda perjudicar a su salud.
Así, la educación para la salud se está aplicando en varios países,
convirtiéndose en una de las metas principales de la educación actual, con la finalidad
de lograr una conciencia y un compromiso socio-ambiental de todos los
estamentos de los sistemas educativos en procura del desarrollo sostenible
(Litzner & Rieb, 2019).
El análisis de la relación entre el conocimiento y el comportamiento del
consumidor mostró un efecto altamente significativo. Este resultado puede
explicarse porque los encuestados presentan un buen nivel educativo, lo que
evidencia una comprensión sólida de temas vinculados al cambio climático y la
contaminación ambiental. Asimismo, confirman que el conocimiento actúa como un
motor del desarrollo económico endógeno sostenible. A ello se suma el uso
activo de las redes sociales como fuente de información ambiental, lo que
amplía sus capacidades para actuar como consumidores responsables.
La segunda relación, entre conocimiento y actitud medioambiental, también
resultó estadísticamente significativa. Este hallazgo sugiere que las personas
buscan prevenir problemas de salud, lo que exige estar informados sobre la
producción de alimentos y los posibles riesgos asociados a sus ingredientes. En
este sentido, tanto el conocimiento formal como el informal se han convertido
en un recurso estratégico que incrementa la competitividad de individuos y
organizaciones. El conocimiento, además, se consolida como una variable de
agrupamiento que en las ciencias sociales permite explicar diferencias en
percepciones y comportamientos entre distintos segmentos poblacionales.
La tercera hipótesis, que vinculaba la actitud medioambiental con la
actitud hacia la salud, también fue confirmada. Los resultados muestran que los
consumidores aprovechan la creciente disponibilidad de productos orgánicos en
el mercado global, lo que simultáneamente beneficia a los productores y
favorece la salud de quienes los consumen. Además, el auge de la producción
orgánica ha abierto nuevas oportunidades para el desarrollo local y rural,
revalorizando al sector agrícola y consolidando su papel en la economía
sostenible.
La cuarta hipótesis, referida a la relación entre actitud medioambiental y
comportamiento del consumidor, igualmente arrojó resultados significativos.
Este vínculo puede explicarse por la tendencia creciente hacia estilos de vida
más sostenibles, lo que se refleja en la realización de actividades cotidianas
orientadas a preservar el medioambiente. Adicionalmente, los estándares
internacionales de certificación de productos orgánicos han impulsado la
conformación de un grupo cada vez mayor de consumidores responsables, pese a
que en sus inicios estos requisitos fueron percibidos como limitantes o incluso
desfavorables para los consumidores (Cates et al., 2004).
En contraste, la quinta hipótesis —que examinaba la relación entre la
actitud hacia la salud y el comportamiento del consumidor— no alcanzó
significancia estadística. A pesar de que los participantes reconocen la
importancia de la salud como motivación de consumo, este factor no se tradujo
directamente en un comportamiento diferenciado. Estos resultados difieren de
estudios previos, como el de Rizzo et al. (2020), que identificaron la
salubridad como el principal atributo en la compra de productos orgánicos. De
manera similar, Ditlevsen et al. (2019) subrayan que los consumidores orgánicos
buscan protegerse de alimentos que consideran dañinos para la salud, reforzando
la idea de la salubridad como motor de decisión de compra.
En consecuencia, los hallazgos de este estudio sugieren la necesidad de
fortalecer los sistemas de información sobre salud, especialmente en países en
desarrollo donde los recursos son limitados. Una mejor difusión de información
contribuiría a mejorar la calidad de vida de la población y a consolidar la
relación entre la actitud hacia la salud y el comportamiento de consumo
sostenible (Jacucci et al., 2006).
5. Conclusiones
Este estudio confirma el carácter predictivo del conocimiento y de la
actitud medioambiental en la salud y el comportamiento de los consumidores
orientados hacia prácticas sostenibles. Se evidencia que factores sociales como
el conocimiento, la conciencia ambiental y la preocupación por la salud
influyen significativamente en las decisiones de consumo responsable.
Asimismo, se observa que la educación desempeña un papel estratégico en la
construcción de actitudes sostenibles. Desde la academia y diversas
organizaciones se ha promovido un enfoque sistémico y multidisciplinar para el
desarrollo sostenible, que se refleja en la creación de programas, asignaturas
y carreras ambientales en el ámbito universitario.
En relación con la actitud medioambiental y la salud, se concluye que ambas
variables son ampliamente reconocidas y estudiadas, consolidándose como temas
prioritarios en la agenda internacional. No obstante, aunque los datos
analizados reflejan un nivel significativo de conocimiento y actitudes
favorables en la población estudiada, estos resultados no necesariamente se
replican en otros contextos. Por ello, los hallazgos pueden servir como
referencia para investigaciones comparativas en diferentes territorios, con el
fin de identificar patrones y variaciones en la disposición de los consumidores
a modificar sus estilos de vida hacia opciones más sostenibles.
Finalmente, este estudio reconoce ciertas limitaciones que abren nuevas
líneas de investigación. El comportamiento del consumidor responsable es un
fenómeno complejo que involucra múltiples disciplinas —como la salud, el
marketing y la psicología— y que está influido por variables no contempladas en
este análisis, como las condiciones de mercado, la presión social o el contexto
ambiental. Futuras investigaciones deberán incorporar estos factores y explorar
nuevos modelos y escalas de medición que permitan comprender mejor las
actitudes y comportamientos de los consumidores en distintos escenarios
sociales y territoriales.
Referencias
Ajzen, I. (1991). The theory of planned
behavior. Organizational
Behavior and Human Decision Processes, 50(2),
179–211. https://doi.org/10.1016/0749-5978(91)90020-T
Akaichi, F., Glenk, K., & Revoredo-Giha, C. (2019). Could animal welfare claims and nutritional information boost the demand for organic meat? Evidence from non-hypothetical experimental auctions. Journal of Cleaner Production, 207, 961–970. https://www.sciencedirect.com/science/article/abs/pii/S0959652618330786
Akter, S., Fosso Wamba, S., &
Dewan, S. (2017). Why PLS-SEM is suitable for complex modelling? An empirical
illustration in big data analytics quality. Production Planning & Control,
28(11–12),
1011–1021. https://www.tandfonline.com/doi/full/10.1080/09537287.2016.1267411
Álvarez, P., & Vega, P. (2009). Actitudes ambientales y conductas
sostenibles: Implicaciones para la educación ambiental. Revista de
Psicodidáctica, 14(2), 245–260. https://digibug.ugr.es/handle/10481/33117
Ares, G., & Gámbaro, A. (2007). Influence of gender, age and motives underlying food choice on perceived healthiness and willingness to try functional foods. Appetite, 49(1), 148–158. https://doi.org/10.1016/j.appet.2007.01.006
Asian, S., Hafezalkotob, A., & John, J. (2019). Sharing economy in organic food supply chains: A pathway to sustainable development. International Journal of Production Economics, 218, 322–338. https://doi.org/10.1016/j.ijpe.2019.06.010
Bagozzi, R. P., & Yi, Y. (1988). On the evaluation of structural equation models. Journal of the Academy of Marketing Science, 16(1), 74–94. https://doi.org/10.1007/BF02723327
Barroso, C., Cepeda, G., & Roldán, J. L. (2005). Investigar en economía de la empresa: ¿Partial least squares o modelos basados en la covarianza? En J. L. Roldán (Ed.), XIX Congreso Anual y XV Congreso Hispano Francés de AEDEM (pp. 1–10). Universidad de Sevilla.
Bonne, H. N., & Bonne, B. A. (2012). Analyzing Likert Data. Journal of Extension, 50(2), Artículo 2TOT2. https://commons.joe.org/joe/vol50/iss2/48/
Cates, S. C., Carter-Young, H. L., Puro, E. L., Post, R. C., & Manka, A. (2004). Consumer attitudes toward and preferences for food standards of identity. Journal of Food Products Marketing, 10(1), 37–41. https://www.researchgate.net/publication/233362331_Consumer_Attitudes_Toward_and_Preferences_for_Food_Standards_of_Identity
Cepeda, G., & Roldán, J. L. (2004). Aplicando en la práctica la técnica PLS en la Administración de Empresas. Universidad de Sevilla.
Cerri, J., Testa, F., & Rizzi, F. (2018). The more I care, the less I will listen to you: How information, environmental concern and ethical production influence consumers’ attitudes and the purchasing of sustainable products. Journal of Cleaner Production, 175, 343–353. https://doi.org/10.1016/j.jclepro.2017.12.054
Cohen, J. (1992). Quantitative methods
in psychology. Psychological
Bulletin, 112(1), 155–159. https://doi.org/10.1037/0033-2909.112.1.155
De Castro, R. (2001). Naturaleza y funciones de las actitudes ambientales. Estudios de
Psicología, 22(1), 11–22. https://doi.org/10.1174/021093901609569
Ditlevsen, K., Sandøe, P., & Lassen, J. (2019). Healthy food is nutritious, but organic food is healthy because it is pure: The negotiation of healthy food choices by Danish consumers of organic food. Food Quality and Preference, 71, 46–53. https://doi.org/10.1016/j.foodqual.2018.06.001
Fernqvist, F., & Ekelund, L. (2014). Credence and the effect on consumer liking of food – A review. Food Quality and Preference, 32, 340–353. https://doi.org/10.1016/j.foodqual.2013.10.005
Figueroa-García, E. C., García-Machado, J. J., & Yábar, D. C. P. B. (2018). Modeling the social factors that determine sustainable consumption behavior in the community of Madrid. Sustainability, 10(8). https://doi.org/10.3390/su10082811
Fornell, C., & Larcker, D. F. (1981). Structural equation models with unobservable variables and measurement error: Algebra and statistics. Journal of Marketing Research, 18(3), 382–388. https://www.jstor.org/stable/3150980
Garson, G. D. (2016). Partial least squares: Regression and structural equation models. Statistical Publishing Associates.
Gold, A. H., Malhotra, A., & Segars, A. H. (2001). Knowledge management: An organizational capabilities perspective. Journal of Management Information Systems, 18(1), 185–214. https://doi.org/10.1080/07421222.2001.11045669
Hair, J. F., Hult, G. T. M., Ringle, C. M., & Sarstedt, M. (2019). Manual de partial least squares structural equation modeling (PLS-SEM) (2.ª ed.). SAGE Publications.
Hair, J. F., Sarstedt, M., Hopkins, L., & Kuppelwieser, V. G. (2014). Partial least squares structural equation modeling (PLS-SEM): An emerging tool in business research. European Business Review, 26(2), 106–121. https://doi.org/10.1108/EBR-10-2013-0128
Henseler, J. (2017). Bridging Design and Behavioral Research With Variance-Based Structural Equation Modeling. Journal of Advertising, 46, 178–192. https://doi.org/10.1080/00913367.2017.1281780
Henseler, J. (2018). Partial least squares path modeling: Quo vadis? Quality & Quantity, 52(1), 1–8. https://doi.org/10.1007/s11135-018-0689-6
Henseler, J., Dijkstra, T. K., Sarstedt, M., Ringle, C. M., Diamantopoulos, A., Straub, D. W., ... & Calantone, R. J. (2014). Common beliefs and reality about PLS: Comments on Rönkkö and Evermann (2013). Organizational Research Methods, 17(2), 182–209. https://doi.org/10.1177/1094428114526928
Henseler, J., Ringle, C. M., & Sarstedt, M. (2016). Testing measurement invariance of composites using partial least squares. International Marketing Review, 33(3), 405–431. https://doi.org/10.1108/IMR-09-2014-0304
Henseler, J., Ringle, C. M., & Sinkovics, R. R. (2015). The use of partial least squares path modeling in international marketing. Advances in International Marketing, 20, 277–319. https://doi.org/10.1108/S1474-7979(2009)0000020014
Honkanen, P., Verplanken, B., & Olsen, S. O. (2006). Ethical values and motives driving organic food choice. Journal of Consumer Behaviour, 5(5), 420–430. https://doi.org/10.1002/cb.190
Hsu, C. L., & Chen, M. C. (2014). Explaining consumer attitudes and purchase intentions toward organic food: Contributions from regulatory fit and consumer characteristics. Food Quality and Preference, 35, 6–13. https://doi.org/10.1016/j.foodqual.2014.01.005
Hu, L. T., & Bentler, P. M. (1999). Cutoff criteria for fit indexes in covariance structure analysis: Conventional criteria versus new alternatives. Structural Equation Modeling: A Multidisciplinary Journal, 6(1), 1–55. https://doi.org/10.1080/10705519909540118
Jacucci, E., Shaw, V., & Braa, J. (2006). Standardization of health information systems in South Africa: The challenge of local sustainability. Information Technology for Development, 12(3), 225–239. https://doi.org/10.1002/itdj.20044
Khor, M. (1993). La Cumbre de la Tierra: Desilusión y esperanza. Ecología Política, (5), 133–138.
Kline, R. B. (2011). Principles and practice of structural equation modeling (3.ª ed.). Guilford Press.
Kushwah, S., Dhir, A., & Sagar, M. (2019). Ethical intentions and choice behavior towards organic food: Moderation role of buying and environmental concerns. Journal of Cleaner Production, 236, Artículo 117620. https://doi.org/10.1016/j.jclepro.2019.06.350
Launiala, A. (2009). How much can a KAP survey tell us about people’s knowledge, attitudes and practices? Some observations from medical anthropology research on malaria in pregnancy in Malawi. Anthropology Matters, 11(1), 1–13. https://doi.org/10.22582/am.v11i1.31
Lazaroiu, G., Andronie, M., Uţă, C., & Hurloiu, I. (2019). Trust management in organic agriculture: Sustainable consumption behavior, environmentally conscious purchase intention, and healthy food choices. Frontiers in Public Health, 7, Artículo 340. https://doi.org/10.3389/fpubh.2019.00340
Lee, H. J. (2019). Does consumption of
organic foods contribute to Korean consumers’ subjective well-being? Sustainability, 11(19), Artículo 5496. https://doi.org/10.3390/su11195496
Litzner Ordóñez, L., & Rieb, W. (2019). La educación para el desarrollo
sostenible en la universidad boliviana: Percepciones del profesorado. Teoría de la
Educación, 31(1), 149–173. https://doi.org/10.14201/teri.19045
Liu, W., Oosterveer, P., & Spaargaren, G. (2016). Promoting sustainable consumption in China: A conceptual framework and research review. Journal of Cleaner Production, 134, 13–21. https://doi.org/10.1016/j.jclepro.2015.10.124
Massey, M., O’Cass, A., & Otahal, P. (2018). A meta-analytic study of the factors driving the purchase of organic food. Appetite, 125, 418–427. https://doi.org/10.1016/j.appet.2018.02.029
Mont, O., Neuvonen, A., & Lähteenoja, S. (2014). Sustainable lifestyles 2050: Stakeholder visions, emerging practices and future research. Journal of Cleaner Production, 63, 24–32. https://doi.org/10.1016/j.jclepro.2013.09.007
Mourad, S., & Valette-Florence, P. (2016). Improving prediction with POS and PLS consistent estimations: An illustration. Journal of Business Research, 69(10), 4675–4684. https://doi.org/10.1016/j.jbusres.2016.03.057
Pavlov, G., Maydeu-Olivares, A., & Shi, D. (2020). Using the Standardized Root Mean Squared Residual (SRMR) to assess exact fit in structural equation models. Educational and Psychological Measurement, 81(1), 110–130. https://doi.org/10.1177/0013164420926231
Rana, J., & Paul, J. (2017). Consumer behavior and purchase intention for organic food: A review and research agenda. Journal of Retailing and Consumer Services, 38, 157–165. https://doi.org/10.1016/j.jretconser.2017.06.004
Rankin, A., Bunting, B. P., Poínhos, R., van der Lans, I. A., Fischer, A. R., Kuznesof, S., ... & Stewart-Knox, B. J. (2018). Food choice motives, attitude towards and intention to adopt personalised nutrition. Public Health Nutrition, 21(14), 2606–2616. https://pubmed.ncbi.nlm.nih.gov/29771231/
Ringle, C. M., & Sarstedt, M. (2016). Gain more insight from your PLS-SEM results: The importance-performance map analysis. Industrial Management & Data Systems, 116(9), 1865–1886. https://doi.org/10.1108/IMDS-10-2015-0449
Ringle, C. M., Sarstedt, M., Schlittgen, R., & Taylor, C. R. (2013). PLS path modeling and evolutionary segmentation. Journal of Business Research, 66(9), 1318–1324. https://doi.org/10.1016/j.jbusres.2012.02.031
Ringle, C. M., Wende, S., & Becker,
J. M. (2015). SmartPLS 3. SmartPLS GmbH.
Rizzo, G., Borrello, M., Dara Guccione, G., Schifani, G., & Cembalo, L.
(2020). Organic food consumption: The relevance of the health attribute.
Sustainability,
12(2),
Artículo 595. https://doi.org/10.3390/su12020595
Rodríguez, S., Terán, V., Oviol, M., & Negrón, M. (2024). Fundamentos
epistemológicos de las teorías del aprendizaje en la práctica educativa: Un
enfoque ontológico y metodológico. Revista Temario Científico,
4(2),
e24414. https://doi.org/10.47212/rtcAlinin.2.224.6
Salgado, L., Subirá, M., & Beltrán, L. (2009). Consumo orgánico y
conciencia ambiental de los consumidores. Problemas del Desarrollo. Revista
Latinoamericana de Economía, 40(157), 189–199. http://www.scielo.org.mx/scielo.php?script=sci_arttext&pid=S0301-70362009000200008
Shibin, K. T., Gunasekaran, A., Papadopoulos, T., Dubey, R., & Mishra, D. (2016). Sustainable consumption and production: Need, challenges and further research directions. International Journal of Process Management and Benchmarking, 6(4), 447–468. https://www.inderscienceonline.com/doi/abs/10.1504/IJPMB.2016.079678
Steptoe, A., Pollard, T. M., & Wardle, J. (1995). Development of a measure of the motives underlying the selection of food: The Food Choice Questionnaire. Appetite, 25(3), 267–284. https://www.sciencedirect.com/science/article/abs/pii/S019566638570061X
Streukens, S., & Leroi-Werelds, S. (2016). Bootstrapping and PLS-SEM: A step-by-step guide to get more out of your bootstrap results. European Management Journal, 34(6), 618–632. https://doi.org/10.1016/j.emj.2016.06.003
Sun, Y. H. (2008). Health concern, food choice motives, and attitudes toward healthy eating: The mediating role of food choice motives. Appetite, 51(1), 42–49. https://doi.org/10.1016/j.appet.2007.11.004
Vaz, T. de N., & Nijkamp, P. (2009). Knowledge and innovation: The strings between global and local dimensions of sustainable growth. Entrepreneurship & Regional Development, 21(4), 441–455. https://doi.org/10.1080/08985620903020094
Wright, T., & Horst, N. (2013).
Exploring the ambiguity: What faculty leaders really think of sustainability in
higher education. International Journal of
Sustainability in Higher Education, 14(2),
209–227. https://doi.org/10.1108/14676371311312905