Universidad del Zulia (LUZ)
Revista Venezolana de Gerencia (RVG)
Año 31 No. 113, 2026, e311131
enero-marzo
ISSN 1315-9984 / e-ISSN 2477-9423
Como citar: Demuner-Flores, M. D. R. (2026). Capacidades dinámicas y desempeño sostenible en la industria automotriz mexicana. Revista Venezolana De Gerencia, 31(113), e311131. https://doi.org/10.52080/rvgluz.31.113.1
Capacidades dinámicas y desempeño sostenible en la industria automotriz mexicana
Demuner-Flores, María del Rosario*
Resumen
La industria automotriz mexicana juega un papel fundamental en la protección y preservación de la calidad del medio ambiente. En este contexto, el objetivo fue determinar el efecto que la capacidad de orientación al aprendizaje y la capacidad de orientación al mercado tienen en el desempeño sostenible, además de analizar el papel mediador de la capacidad de innovación entre estas variables. Los datos de la encuesta de la percepción de 208 empleados de empresas de la industria automotriz en Toluca, Estado de México, se analizaron mediante el modelado de ecuaciones estructurales de mínimos cuadrados parciales (PLS-SEM). Los resultados del estudio confirmaron efectos directos e indirectos. La orientación al mercado y la orientación al aprendizaje influyen para que las empresas desarrollen productos innovadores amigables con el medio ambiente, que finalmente contribuyen a la sostenibilidad ambiental, social y económica. Los resultados aportan argumentos a los directivos para continuar con el diseño de estrategias que mejoren sus prácticas de desempeño sostenible.
Palabras clave: Aprendizaje; mercado; innovación; desarrollo sostenible; empresas.
Recibido: 30.07.25 Aceptado: 17.09.25
* Dra. en Ciencias Económico Administrativas; Universidad Autónoma del Estado de México; México; Maestra en Administración; Contador Público; Profesora investigadora de la Facultad de Contaduría y Administración, México. Email: demuner7@yahoo.com ORCID: https://orcid.org/0000-0002-4542-9113
Dynamic capabilities and sustainable performance in the automotive mexican industry
Abstract
The Mexican automotive industry plays a fundamental role in protecting and preserving the quality of the environment. In this context, the purpose was to determine the effect that learning-orientation capacity and market-orientation capacity have on sustainable performance; in addition to analyzing the mediating role of innovation capacity between these variables. Survey data from 208 employee’s perception from companies in the automotive industry of Toluca, State of Mexico were analyzed using partial least squares structural equation modeling (PLS-SEM). The results of the study confirmed significant direct and indirect positive effects. Both market orientation and learning orientation influence companies to develop innovative environmentally friendly products, which ultimately contribute to environmental, social, and economic sustainability. The results provide arguments to managers to continue designing strategies that improve their sustainable performance practices.
Keywords: Learning; market; innovation; sustainable performance; companies.
1. Introducción
La economía mundial está experimentando cambios acelerados que buscan satisfacer continuamente las necesidades sociales y aumentar la conciencia pública para generar sustentabilidad, un concepto que surgió en respuesta a las crisis ecológicas globales debido a la intensa explotación industrial de los recursos naturales y a la degradación continua del planeta; su propósito es proteger y preservar la calidad del medio ambiente e impulsar el uso racional de los recursos.
De tal contexto no se aleja el territorio mexicano que ya presenta manifestaciones del consumo desmedido de sus recursos naturales y contaminación, en parte como resultado de dinámicas y procesos productivos que se dan en los corredores industriales que demandan un alto consumo de materiales y energía (Osuna et al., 2021).
Especialmente la industria automotriz ocasiona importantes afectaciones al medio ambiente, pese a ser un gran impulsor de la economía mexicana. Esta industria en 2023 aportó el 4.6 % al PIB total, ubicándola en el tercer lugar entre los 78 subsectores que componen la economía; contribuyó con el 21.7 % al PIB de la industria manufacturera, concentrándose principalmente en los estados de Coahuila, Nuevo León, Puebla, México, Aguascalientes y Guanajuato, con una representación del 78.1 % del total (INEGI, 2024a).
Por su parte, la industria automotriz en el Estado de México destacó entre 225 desarrollos industriales que albergan más de 4,852 empresas manufactureras. Toluca es un municipio ubicado en este Estado; forma parte de los corredores industriales con mayor dinamismo en México; destaca por concentrar un gran número de parques industriales (17), donde la industria automotriz tiene una importante participación en la economía del Estado.
El posicionamiento de Toluca ha sido clave para atraer importante inversión y desarrollo; en 2024, sus exportaciones fueron de US$4,258M; respecto al año anterior, hubo un decremento de 2.01%. Los productos de mayor exportación fueron Partes y Accesorios de Vehículos Automotores (US$894M), Motores y Generadores (US$358M) y Artículos de Plástico para el Transporte o Embalaje de Mercancías (US$337M). Las importaciones fueron de US$5,270M, reportaron crecimiento de 14.9% respecto al año anterior, los productos con mayor importación fueron Partes y Accesorios de Vehículos Automotores (US$601M) y Tornillos, Pernos, Tuercas y Artículos Similares (US$143M) (Secretaría de Economía [SE], 2025).
El lado oscuro de la industrialización en Toluca se traduce en serios problemas ambientales como la deforestación, la disminución del abastecimiento de agua, emisiones industriales que empeoran la calidad del aire en la zona, generación de residuos, alteración de los ecosistemas locales y contaminación atmosférica general (SE, 2025). Toluca, consciente de esta problemática, ya presenta manifestaciones e iniciativas de cuidado al medio ambiente; especialmente la industria automotriz se está enfocando en el desarrollo de vehículos que utilizan materiales nuevos y renovables, procesos de producción innovadores que contribuyen a cumplir requisitos de seguridad, comodidad y uso eficiente y responsable de los recursos (Lukin et al., 2022).
En este contexto, esta investigación busca indagar las acciones de aprendizaje e involucramiento al mercado que las empresas automotrices de Toluca están realizando para contribuir al uso racional de los recursos en la zona, mediante prácticas sostenibles. El objetivo fue determinar el efecto que la capacidad de orientación al aprendizaje y la capacidad de orientación al mercado tienen en el desempeño sostenible (ambiental, social y económico), además de analizar el papel mediador de la innovación entre estas variables.
El fundamento teórico se remonta a la aplicación de la Teoría de Recursos y Capacidades que explica que el éxito de la empresa depende de las características del uso de sus recursos y capacidades; el principal postulado de esta teoría enfatiza que una eficiente combinación de recursos y capacidades permite a las empresas obtener y mantener su ventaja competitiva (Teece et al., 1997).
La organización del trabajo inicia con el abordaje teórico que define las capacidades dinámicas empleadas en la investigación. El segundo apartado describe el uso del método de ecuaciones estructurales por mínimos cuadrados. Finalmente se presentan los resultados, su discusión y las conclusiones de la investigación.
2. Capacidades dinámicas y desempeño sostenible
La capacidad de innovación representa el grado de innovaciones realmente adoptadas por la organización; implica implementar con éxito ideas, procesos o productos innovadores que conducen a la materialización de las ideas en decisiones (Bouncken et al., 2023). Cuando esta capacidad es impulsada con fines de desempeño sostenible económica, ambiental y social (Azmat et al., 2023), suele generar mejores beneficios a la organización (Edson et al., 2020), como reducir los costos de producción y gestión, utilizar la energía y los recursos eficientemente, garantizar la reutilización de los residuos y evitar el desperdicio para una vida útil más larga del producto, así como obtener beneficios financieros y ambientales (Yurdakul y Kazan, 2020), aumentar la competitividad, mejorar la reputación, retener el talento y cumplir con las regulaciones (Wang y Juo, 2021).
La orientación al mercado es una capacidad de orden superior que las empresas desarrollan para enfrentar de manera exitosa la competencia, los gustos cambiantes y exigentes de sus clientes, la globalización y los rápidos cambios en la economía (Demuner-Flores et al., 2022). Esta capacidad, según Kohli y Jaworski (1990) se enfoca en generar información o inteligencia de mercado sobre clientes, competidores, cambios del entorno que afecten a la empresa y a sus stakeholders, para diseminarla en todas las áreas de la empresa y responder con decisiones fundamentadas. Cuando las empresas incursionan en la inteligencia de mercado para explorar y responder al entorno, identifican las necesidades de los consumidores en su elección por productos ecológicos, y mantener una imagen sostenible (Lukin et al., 2022).
La orientación al aprendizaje envuelve una visión compartida, compromiso, conocimiento intraorganizacional y mentalidad abierta (Calantone et al., 2002). Implica el desarrollo de actividades de generación, conservación y transmisión de conocimientos importantes para la eficacia operativa de las organizaciones (Argote y Hora, 2017). Constituye el paso inicial para lograr un mejor desempeño sostenible por su implicación al cultivo de una cultura que priorice la sostenibilidad organizacional (Osei et al., 2023); permite el desarrollo de habilidades de innovación enfocadas a la implementación de prácticas de sostenibilidad (Bouncken et al., 2023), que pretenden superar los desafíos ambientales, sociales y mejorar el desempeño sostenible (Osei, 2023).
El desempeño sostenible está relacionado con el valor social, ambiental y económico (Costa et al., 2022) que las empresas agregan a la producción que minimiza los impactos negativos al medio ambiente, que a su vez repercute en el aumento de su reputación (Acosta-Prado, 2020; Lukin et al., 2022).
El desempeño sostenible incluye: i) sostenibilidad ambiental, que integra un conjunto de acciones y políticas ambientales sobre eficiencia energética, emisiones de gases de efecto invernadero, riesgo de litigio ambiental y energía renovable (Gompers et al., 2003). ii) Sostenibilidad social, en línea con la responsabilidad social, exige que las empresas asuman la gestión con la comunidad y con los grupos de interés (Costa et al., 2022); enlaza las políticas sociales con su aplicación al respeto de los derechos humanos, la salud pública, la igualdad y la inclusión (Gompers et al., 2003). Y iii) sostenibilidad económica busca la creación de valor en los bienes y servicios (Costa et al., 2022), y la rentabilidad corporativa como reflejo de la lealtad del cliente por productos conscientes del medio ambiente que dan como resultado mejores ingresos y participación de mercado (Alam y Taric, 2023).
Los argumentos teóricos presentados inducen a esta investigación a indagar sobre las siguientes hipótesis:
H1 La capacidad de orientación al mercado posee un efecto positivo significativo en la capacidad de innovación.
H2 La capacidad de orientación al aprendizaje posee un efecto positivo significativo en la capacidad de innovación.
H3 La capacidad de innovación posee un efecto positivo significativo en la sostenibilidad (ambiental, social, económica).
H4 La capacidad de innovación posee un efecto mediador positivo significativo en la relación de la capacidad de orientación al mercado y la sostenibilidad (ambiental, social, económica).
H5 La capacidad de innovación posee un efecto mediador positivo significativo en la relación de la capacidad de orientación al aprendizaje y la sostenibilidad (ambiental, social, económica).
3. Orientación metodológica del estudio
Se desarrolló una investigación cuantitativa con diseño no experimental y transversal que incluyó la aplicación de una encuesta en un solo momento (mayo y junio de 2024). La muestra concentró las empresas de giro automotriz incluidas en el Directorio Estadístico del Estado de México (INEGI, 2024b) ubicadas en Toluca, Estado de México, con más de 250 empleados y 15 años de antigüedad mínimo. La invitación a la empresa, precisó la elección al azar, de un empleado del área administrativa y otro del área técnica, para que emitieran su percepción sobre las variables de estudio, contestando una encuesta en línea. Finalmente respondieron 119 empresas con 208 encuestas (57 % personal operativo y 43 % personal con funciones administrativas).
El diseño del cuestionario fue validado por un grupo de expertos en el tema y en investigación. Después de una prueba piloto, se detectaron posibles ajustes que mejoraron la redacción de algunas preguntas. Aparte de la identificación de la empresa, las preguntas se construyeron con una escala tipo Likert de cinco puntos: 1 nunca - 5 siempre.
El cuestionario quedó conformado con tres secciones: 1) identificación de la empresa; 2) desempeño sostenible (24 preguntas) donde la sostenibilidad ambiental (SAM) se definió como conjunto de prácticas para el uso eficiente de los recursos renovables que no excedan las tasas de regeneración natural a largo plazo (Alam y Taric, 2023; Chang y Cheng, 2019; Eikelenboom y de Jong, 2019; Shalhoob y Hussainey, 2023). Sostenibilidad social (SSO) es el conjunto de prácticas que contribuyen al bienestar de todas las personas para garantizar su calidad de vida en el largo plazo (Chang y Cheng, 2019; Eikelenboom y de Jong, 2019; Shalhoob y Hussainey, 2023). Y sostenibilidad económica (SEC): conjunto de prácticas que contribuyen al incremento de la rentabilidad económico-financiera a largo plazo (Alam y Tariq, 2023; Chang y Cheng, 2019; Eikelenboom y de Jong, 2019).
La sección 3 integró 16 preguntas sobre la capacidad de orientación al mercado (COM): capacidad que identifica de manera más efectiva y eficiente las necesidades del entorno y de los clientes para brindarles productos y servicios que incluyan un mayor valor agregado (Narver y Slater, 1990). Capacidad de orientación al aprendizaje (COA): capacidad que valora y promueve la creación y aplicación del conocimiento en todos los integrantes de una organización para lograr cambios organizacionales sustancialmente benéficos (Demuner-Flores et al., 2022). Y capacidad de innovación (CIN): desarrollo o implementación de un producto, servicio, proceso o práctica que otorga beneficios significativos al cliente y agrega un valor distintivo a la empresa (Demuner-Flores et al., 2022).
El tratamiento de los datos se realizó con ecuaciones estructurales usando el método de mínimos cuadrados parciales, mediante SmartPLS 4.0 (Hair et al., 2021). Este software permitió un enfoque de modelado suave, que, aunque se logró una distribución de datos normal, las estructuras del modelo fueron complejas para enfocarse a la predicción y explicación de la varianza (Hair et al., 2021).
4. Capacidad de orientación y el desempeño sostenible: Resultados y discusión de la investigación
El modelo de medida cumple los requisitos de validez (Henseler et al., 2016), las cargas cruzadas de los ítems tienen valores > 0.700. Alfa de Cronbach > 0.700, rho_A > 0.700, ρc > 0.700), AVE > 0.500, cumplen los supuestos de consistencia (Henseler et al., 2016). 3) La raíz cuadrada de la AVE es superior a la correlación entre variables y la HTMT (ratio heterotrait-monotrail) es < 0.900 (Henseler et al., 2016) (Tabla 1).
Tabla 1
Confiabilidad, validez y correlaciones
|
Variable |
α |
Rho_A >0.700 |
Pc >0.700 |
AVE >0.500 |
Correlaciones |
|||||
|
CIN |
COA |
COM |
SAM |
SEC |
SSO |
|||||
|
CI |
0.834 |
0.835 |
0.889 |
0.669 |
0.818* |
|
|
|
|
|
|
COA |
0.858 |
0.869 |
0.903 |
0.701 |
0.632 |
0.837* |
|
|
|
|
|
COM |
0.713 |
0.715 |
0.823 |
0.537 |
0.607 |
0.700 |
0.733* |
|
|
|
|
SAM |
0.789 |
0.807 |
0.863 |
0.612 |
0.428 |
0.470 |
0.401 |
0.782* |
|
|
|
SEC |
0.889 |
0.892 |
0.913 |
0.601 |
0.558 |
0.545 |
0.614 |
0.477 |
0.775* |
|
|
SSO |
0.762 |
0.764 |
0.848 |
0.584 |
0.510 |
0.552 |
0.571 |
0.496 |
0.709 |
0.764* |
Nota: * Raíz cuadrada de la AVE
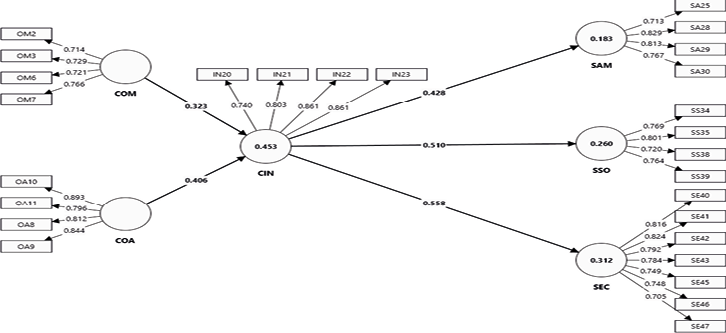
El modelo estructural según la tabla 2 mostró valores significativos (Hair et al., 2021): la CIN fue influída positiva y significativamente tanto por la COM (β = 0.323; p < 0.05) como por COA (β = 0.406; p < 0.001). La CIN influyó positivamente en: 1) la SAM (β = 0.428; p < 0.001), 2) la SSO (β = 0.510; p < 0.001) y la SEC (β = 0.558; p < 0.001). El efecto predictivo de los coeficientes se evaluaron con el criterio de Hair et al. (2021), los coeficientes de determinación: 0.1, 0.25 y 0.36 (pequeños, medianos y grandes, respectivamente), esta investigación alcanza efectos grandes (0.323 a 0.558).
Con ello, se muestra que, la capacidad de innovación predice el comportamiento de: 1) la sostenibilidad ambiental 18.3 %, 2) la sostenibilidad social 26 % y la sostenibilidad económica 31.2 %. Por su parte, las capacidades de orientación al mercado y al aprendizaje predicen el comportamiento de la capacidad de innovación en 45.3 %. El tamaño de R2 se midió con los parámetros de Hair et al. (2021), se interpreta como substancial, moderado y débil respectivamente (0.75, 0.50, 0.25), esta investigación presenta efectos moderados a excepción de la relación entre la CIN y la SAM que resultó débil (R2 = 0.183) (Diagrama 1). Las hipótesis de las relaciones directas fueron aceptadas (H1, H2, H3).
Tabla 2
Coeficientes estandarizados y relevancia predictiva
|
Efectos directos |
Muestra original |
Media de la muestra |
Desviación estándar |
Valor t |
Valor p |
R2 |
R2 aj |
Decisión |
|
COM -> CIN |
0.323 |
0.337 |
0.097 |
3.327 |
0.001 |
0.453 |
0.448 |
Aceptada |
|
COA -> CIN |
0.406 |
0.398 |
0.097 |
4.208 |
0.000 |
Aceptada |
||
|
CIN -> SAM |
0.428 |
0.435 |
0.066 |
6.456 |
0.000 |
0.183 |
0.179 |
Aceptada |
|
CIN -> SSO |
0.510 |
0.516 |
0.060 |
8.440 |
0.000 |
0.260 |
O.256 |
Aceptada |
|
CIN -> SEC |
0.558 |
0.571 |
0.052 |
10.834 |
0.000 |
0.312 |
0.308 |
Aceptada |
Diagrama 1
Modelo estructural
Se corroboró el efecto de la validez predictiva (Cohen, 1998) del modelo con el tamaño del efecto f2: 0.020, 0.150, 0.350 (pequeños, medianos, grandes), se percibieron efectos grandes en las relaciones: CIN -> SEC (f2 = 0.453) y CIN -> SSO (f2 = 0.351), efectos medianos en CIN -> SAM (f2 = 0.224) y COA -> CIN (f2 = 0.154), y efecto pequeño en la relación COM -> CIN (f2 = 0.097).
La SRMR (raíz cuadrada media residual, por sus siglas en inglés) presentó un valor de 0.81. De acuerdo a Hu y Bentler (1998) el ajuste del modelo debe ser < 0.80, cuando este valor se encuentra cercano, sugieren cierta flexibilidad al tratarse de variables y sus relaciones en exploración.
El análisis de significancia se midió primero con un remuestreo bootstrapping de 5000 observaciones y prueba de dos colas al nivel de 5% de significancia. Y segundo, el efecto mediador se comprobó con las condiciones previstas por Nitzl et al. (2016): 1) la influencia positiva significativa de la CIN como variable mediadora en la relación COM y COA respecto a SAM, SSO y SEC. 2) El tipo de mediación resultó ser “parcial complementaria”, los efectos fueron positivos significativos. Por tanto, se aceptaron las hipótesis planteadas de los efectos indirectos: H4 y H5 (Tabla 3).
Tabla 3
Efectos indirectos
|
Efectos indirectos |
Muestra original |
Media de la muestra |
Desviación estándar |
Valor t |
Sig. |
Decisión |
|
COA -> CIN -> SAM |
0.174 |
0.175 |
0.056 |
3.121 |
0.002 |
Aceptada |
|
COA -> CIN -> SSO |
0.207 |
0.206 |
0.060 |
3.471 |
0.001 |
Aceptada |
|
COA -> CIN -> SEC |
0.227 |
0.228 |
0.063 |
3.624 |
0.000 |
Aceptada |
|
COM -> CIN -> SAM |
0.138 |
0.146 |
0.046 |
2.981 |
0.003 |
Aceptada |
|
COM -> CIN -> SSO |
0.165 |
0.174 |
0.056 |
2.935 |
0.003 |
Aceptada |
|
COM -> CIN -> SEC |
0.180 |
0.192 |
0.059 |
3.043 |
0.002 |
Aceptada |
Los resultados comprueban que tanto el conocimiento desarrollado al interior como conocer el contexto del mercado en que compite llevan a la organización a la concientización de colaborar a un mundo sustentable, donde las prácticas de sostenibilidad se vuelven importantes para lograr un uso razonable de los recursos naturales sin comprometer los futuros.
Los resultados confirmaron que la capacidad de orientación al mercado posee un efecto positivo significativo en la capacidad de innovación. Las empresas encuestadas se enfocaron en entender las necesidades de los consumidores, midieron la satisfacción de sus clientes, respondieron a las estrategias emprendidas por su competencia, formularon estrategias de comercialización con la cooperación de todas las áreas de la empresa.
Los resultados coinciden con los postulados teóricos de Kohli y Jaworski (1990) quienes destacan que para que la orientación al mercado influya en la innovación es necesario esforzarce en la obtención de información, diseminarla entre las áreas y tomar decisiones estratégicas dirigidas al fomento de la innovación; Newman et al. (2016) quienes encontraron que la orientación al mercado analizada a partir del cliente y los competidores está positivamente relacionada con la innovación ya sea ésta exploratoria o explotadora; Yurdakul y Kazan (2020), la exploración del mercado influye en el lanzamiento de nuevos productos anticipándose a los competidores, y si se agregan al producto características de cumplimiento con estándares ambientales, se logrará un impacto positivo en el desempeño ambiental, en la prevención de la contaminación, en el ahorro de recursos, y en el reciclaje de materiales.
Se detectó que la capacidad de orientación al aprendizaje posee un efecto positivo significativo en la capacidad de innovación. Las decisiones que tomaron las empresas encuestadas para respaldar este resultado se resumen en: considerar el aprendizaje de sus empleados como una inversión, mejorar sus habilidades, desarrollar confianza entre los empleados e incitarlos a la cooperación orientada a procesos con el fin determinado de lograr innovaciones.
La relación positiva entre estas dos capacidades se confirmó con las aportaciones de Calantone et al. (2002) y Argote y Hora (2017). En concordancia con Bouncken et al. (2023), se confirmó que la orientación al aprendizaje es el medio fundamental a través del cual los empleados pueden canjear mutuamente sus conocimientos para contribuir a la innovación, así como para tomar decisiones adaptadas a los cambios en entornos dinámicos. En esta línea, Li et al. (2023) en empresas chinas confirmaron el efecto positivo significativo que provoca la orientación al aprendizaje en la innovación.
Se confirmaron efectos indirectos de la capacidad de innovación en la relación de la capacidad de orientación al mercado y la sostenibilidad (ambiental, social, económica). Las empresas exploraron el entorno y se acercaron a las necesidades de los consumidores respondiendo con prácticas sostenibles, mediante su enfoque al liderazgo tecnológico, motivación a los empleados en su contribución a los procesos de innovación, inversión en capacidades tecnológicas de los empleados y darse a conocer como empresas reconocidas por su alto nivel de innovaciones.
Las empresas encuestadas acudieron a la implementación y cumplimiento de prácticas de sostenibilidad ambiental; entre las que más resaltaron, incluyen poseer y cumplir con certificaciones de gestión ambiental, reducir el uso de plásticos y papel, usar iluminación ecológica y contar con equipos energéticamente eficientes. En la sostenibilidad social incluyeron esfuerzos por contribuir al embellecimiento y mantenimiento de calles y áreas cercanas, se esforzaron en la iluminación, salud y seguridad en la comunidad local, aportaron oportunidades laborales a la comunidad local; asimismo, consideraron sus intereses para la toma de decisiones e internamente cumplieron normas laborales que garantizan salarios justos.
Las prácticas de sostenibilidad económica se reflejan en el aumento del número de clientes, aumento en su inversión y en su rentabilidad, en llevar sus productos a un mercado más amplio, en la reducción de la tasa de rechazo y quejas de los clientes, en el aumento de su nivel de tecnología, así como en el aumento de la producción y venta de más productos y servicios innovadores y energéticamente más eficientes.
La exploración a los mercados, a las necesidades de los clientes y a las acciones de la competencia, conlleva el desarrollo de productos innovadores (Newman et al., 2016) que cumplen con características requeridas para la protección del medio ambiente (Yurdakul y Kazan, 2020). Se coincide con los resultados de Edson et al. (2020): el conocimiento de las necesidades de los consumidores impulsa a la innovación; a su vez, esta impacta positivamente el desempeño de la sostenibilidad.
También se coincide con Azmat et al. (2023): el mercado, los clientes y otros grupos interesados se inclinan por los procesos novedosos y los productos comerciales amigables con el medio ambiente; finalmente, repercuten en impactos socioeconómicos positivos en las dimensiones de la sostenibilidad ambiental, social y económica. En línea con los resultados de Rodríguez et al. (2022), quienes han demostrado que el desempeño sostenible en las empresas de la industria automotriz mexicana está influenciado por la implementación de estrategias encaminadas a productos innovadores verdes, las empresas automotrices mexicanas que implementan acciones en beneficio del medio ambiente obtienen mejores retornos financieros (Rodríguez et al., 2022).
Se confirmaron efectos indirectos de la capacidad de innovación en la relación de la capacidad de orientación al aprendizaje y la sostenibilidad (ambiental, social, económica). Los resultados concuerdan con los de Acosta-Prado et al. (2020); al desarrollar capacidades dinámicas como la orientación al aprendizaje y enfocarse en la capacidad de innovación hacia productos sustentables, se mejora el impacto ambiental y permite a la empresa diferenciarse de los competidores en el mercado.
También se coincide con Yurdakul y Kazan (2020) en su estudio de empresas manufactureras en Turquía; estos autores detectaron que el impulso del aprendizaje hacia la innovación con fines ecológicos tiene un efecto directo en la prevención de la contaminación, el ahorro de recursos y el reciclaje, además de su efecto positivo indirecto en la reducción de costos y en la sostenibilidad económica. Los resultados de esta investigación están en línea con la conclusión de Li et al. (2023) en su estudio de la industria automotriz china, que reveló que el aprendizaje es crucial para el desarrollo de productos sustentables amigables con el medio ambiente.
5. Conclusiones
Las empresas de la industria automotriz mexicana encuestadas están realizando prácticas de sostenibilidad ambiental, social y económica con el fin de contribuir al mejoramiento y conservación del medio ambiente. Esta investigación muestra cómo la capacidad de orientación al mercado y la capacidad de orientación al aprendizaje poseen un efecto positivo significativo en la capacidad de innovación. A su vez, esta capacidad posee un efecto mediador positivo significativo en la relación de la capacidad de orientación al mercado y la capacidad de orientación al aprendizaje con la sostenibilidad (ambiental, social, económica).
Los hallazgos de este estudio son consistentes con estudios anteriores que muestran que la orientación al mercado y al aprendizaje son capacidades de orden superior que influyen en las empresas para crear procesos, productos y servicios novedosos, para satisfacer la demanda de partes interesadas cada vez más exigentes con el desempeño sostenible, con el desarrollo de productos verdes respetuosos con el medio ambiente y con el uso racional de los recursos que no comprometan la calidad de vida de las futuras generaciones.
Se respalda el efecto mediador parcial de la capacidad de innovación en la industria de fabricación de automóviles; esto evidencia el vínculo clave importante para aprovechar la capacidad de innovación con el fin de lograr mejores resultados comerciales. Muestra que, al adoptar prácticas ecológicas, las empresas automotrices no solo benefician al medio ambiente, sino que también aumentan su eficiencia y rentabilidad. Este estudio presenta un nuevo aspecto en la evaluación de la innovación y la sostenibilidad de la industria automotriz con el fin de fortalecer su imagen, que durante mucho tiempo se ha catalogado como una de las industrias que más contribuye a la contaminación ambiental. Se concluye que para combatir malas prácticas y promover la sostenibilidad, las capacidades dinámicas juegan un papel muy importante.
Este estudio contribuye teóricamente a la gestión ambiental y enfatiza la importancia del desarrollo de capacidades de orden superior (orientación al mercado, orientación al aprendizaje, innovación) para implementar estrategias ambientales en las empresas. La contribución empírica se dirige a mostrar a los directivos y a todos los interesados las actividades de práctica sostenible que la industria automotriz está realizando, y con ello fortalecer su papel vital en el desarrollo económico, pese a los aumentos significativos de la contaminación ambiental y el agotamiento de los recursos.
Estos resultados pueden motivar al gobierno a la promoción de la sostenibilidad ambiental en México, alentar a las empresas a cumplir con las prácticas sostenibles en la búsqueda de un mayor crecimiento económico y una mayor protección al planeta, motivar a la reducción de emisiones de carbono a través de un menor consumo de energía, promover el reciclaje de residuos, fomentar el desarrollo de una cultura dentro de las organizaciones que reduzca los efectos ambientales.
Finalmente, pese a la importante contribución de esta investigación, es conveniente tomar en cuenta que la información derivó de la “percepción” de los trabajadores de las empresas encuestadas; en el caso de la sostenibilidad social, no se tiene una retroalimentación directa de sus afectados, como, por ejemplo, la comunidad local. Para la sostenibilidad económica no existe limitación alguna, ya que representa el objetivo de la organización, generar rentabilidad. Esto abre expectativas a continuar esta línea de investigación con estudios de campo o indicadores que provengan de la comunidad afectada directamente.
Referencias
Acosta-Prado, J., López, M. O., Sánchez, P. C., & Vázquez, M. U. J. (2020). Sustainable orientation of management capability and innovative performance: The mediating effect of knowledge management. Sustainability, 12(4), 1366. https://doi.org/10.3390/su12041366
Alam, Z., & Tariq, Y. B. (2023). Corporate sustainability performance evaluation and firm financial performance: Evidence from Pakistan. SAGE Open, 13(3). https://doi.org/10.1177/21582440231184856
Argote, L., & Hora, M. (2017). Organizational learning and management of technology. Production and Operations Management, 26(4), 579–590. https://doi.org/10.1111/poms.12667
Azmat, F., Marc, W. L., Moyeen A., Voola, R., & Gupta, G. (2023). Convergence of business, innovation, and sustainability at the tipping point of the sustainable development goals. Journal of Business Research, 167, 114170. https://doi.org/10.1016/j.jbusres.2023.114170
Bouncken, R. B., Aslam, M. M., Gantert, T. M., & Kallmuenzer, A. (2023). New work design for knowledge creation and sustainability: An empirical study of coworking-spaces. Journal of Business Research, 154, Artículo 113337. https://doi.org/10.1016/j.jbusres.2022.113337
Calantone, R. J., Cavusgil, S. T., & Zhao, Y. (2002). Learning orientation, firm innovation capability, and firm performance. Industrial Marketing Management, 31(6), 515–524. https://doi.org/10.1016/S0019-8501(01)00203-6
Chang, A. Y., & Cheng, Y. T. (2019). Analysis model of the sustainability development of manufacturing small and medium-sized enterprises in Taiwan. Journal of Cleaner Production, 207, 458–473. https://doi.org/10.1016/j.jclepro.2018.10.025
Cohen, J. (1998). Statistical power analysis for the behavioural sciences (2nd ed.). Lawrence Erlbaum Associates Inc.
Costa, J. A., Curi, D., Bandeira, A. M., Ferreira, A., Tomé, B., et al. (2022). Literature review and theoretical framework of the evolution and interconnectedness of corporate sustainability constructs. Sustainability, 14(8), 4413. https://doi.org/10.3390/su14084413
Demuner-Flores, M. R., Delgado, C. A., & Vargas, M. E. E. (2022). Innovación y rendimiento: Relación mediada por la orientación al aprendizaje y al mercado en empresas mexicanas. Estudios Gerenciales, 38(162), 82–94. https://doi.org/10.18046/j.estger.2022.162.4706
Edson, K., Luccas, S. P., Simone, S., Dulcimar, J. J., & Darlan, J. R. (2020). The relationship between innovation and sustainability: A meta-analytic study. Journal of Cleaner Production, 259, 120745. https://doi.org/10.1016/j.jclepro.2020.120745
Eikelenboom, M., & de Jong, G. (2019). The impact of dynamic capabilities on the sustainability performance of SMEs. Journal of Cleaner Production, 235, 1360–1370. https://doi.org/10.1016/j.jclepro.2019.07.013
Gompers, P., Ishii, J., & Metrick, A. (2003). Corporate governance and equity prices. Quarterly Journal of Economics, 118(1), 107–156. https://doi.org/10.1162/00335530360535162
Hair, J. F., Sarstedt, M., Ringle, C. M., Gudergan, S. P., Castillo, J., Cepeda, G., & Roldan, J. (2021). Manual avanzado de Partial Least Squares Structural Equation Modeling (PLS-SEM). OmniaScience.
Henseler, J., Hubona, G., & Ray, P. A. (2016). Using PLS path modeling in new technology research: Updated guidelines. Industrial Management & Data Systems, 116(1), 2–20. https://doi.org/10.1108/IMDS-09-2015-0382
Hu, L. T., & Bentler, P. M. (1998). Fit indices in covariance structure modeling: Sensitivity to under parameterized model misspecification. Psychological Methods, 3(4), 424–453. https://doi.org/10.1037/1082-989X.3.4.424
Instituto Nacional de Estadística y Geografía- INEGI (2024a). Colección de estudios sectoriales y regionales Conociendo la industria automotriz. INEGI. www.inegi.org.mx
Instituto Nacional de Estadística y Geografía- INEGI (2024b). Directorio estadístico del Estado de México (2024) (Información para la actualización e incorporación de unidades económicas al DENUE; datos a mayo de 2024). INEGI. https://www.inegi.org.mx/rnm/index.php/catalog/979
Kohli, A., & Jaworski, B. J. (1990). Market orientation: The construct, research propositions, and managerial implications. Journal of Marketing, 54(2), 1–18. https://doi.org/10.2307/1251866
Li, W., Bhutto, M. Y., Waris, I., & Hu, T. (2023). The nexus between environmental corporate social responsibility, green intellectual capital and green innovation towards business sustainability: An empirical analysis of Chinese automobile manufacturing firms. International Journal of Environmental Research and Public Health, 20(3), 1851. https://doi.org/10.3390/ijerph20031851
Lukin, E., Krajnovic, A., & Bosna, J. (2022). Sustainability strategies and achieving SDGs: A comparative analysis of leading companies in the automotive industry. Sustainability, 14(7), 4000. https://doi.org/10.3390/su14074000
Narver, J. C., & Slater, S. F. (1990). The effect of a market orientation on business profitability. Journal of Marketing, 54(4), 20–35. https://doi.org/10.2307/1251757
Newman, A., Prajogo, D., & Atherton, A. (2016). The influence of market orientation on innovation strategies. Journal of Service Theory and Practice, 26(1), 72–90. https://doi.org/10.1108/JSTP-02-2015-0044
Nitzl, C., Roldan, J. L., & Cepeda, G. (2016). Mediation analysis in partial least squares path modeling: Helping researchers discuss more sophisticated models. Industrial Management & Data Systems, 116(9), 1849–1864. https://doi.org/10.1108/IMDS-07-2015-0302
Osei, M. B., Papadopoulos, T., Acquaye, A., & Stamati, T. (2023). Improving sustainable supply chain performance through organizational culture: A competing values framework approach. Journal of Purchasing and Supply Management, 29(2), Artículo 100821. https://doi.org/10.1016/j.pursup.2023.100821
Osuna, M. C. C., Armienta, M. A., Bergés, T. M. E., & Páez, O. F. (2021). Arsenic in waters, soils, sediments, and biota from Mexico: An environmental review. Science of The Total Environment, 752. https://doi.org/10.1016/j.scitotenv.2020.142062
Rodríguez, G. R. M., Madrid, G. A., & Maldonado, G. G. (2022). The effect of green strategies and eco-innovation on Mexican automotive industry sustainable and financial performance: Sustainable supply chains as a mediating variable. Corporate Social Responsibility and Environmental Management, 29(2), 779–794. https://doi.org/10.1002/csr.2233
Secretaría de Economía- SE. (2025). Data México. Toluca, Metro área. https://www.economia.gob.mx/datamexico/es/profile/geo/toluca-991502#economy.
Shalhoob, H., & Hussainey, K. (2023). Environmental, social and governance (ESG) disclosure and the small and medium enterprises (SMEs) sustainability performance. Sustainability, 15(1), 200. https://doi.org/10.3390/su15010200
Teece, D. J., Pisano, G., & Shuen, A. (1997). Dynamic capabilities and strategic management. Strategic Management Journal, 18(7), 509–533. https://doi.org/10.1002/(SICI)1097-0266(199708)18:7<509::AID-SMJ882>3.0.CO;2-Z
Wang, C. H., & Juo, W. J. (2021). An environmental policy of green intellectual capital: Green innovation strategy for performance sustainability. Business Strategy and the Environment, 30(6), 3241–3254. https://doi.org/10.1002/bse.2800
Yurdakul, M., & Kazan, H. (2020). Effects of eco-innovation on economic and environmental performance: Evidence from Turkey’s manufacturing companies. Sustainability, 12(8), 3167. https://doi.org/10.3390/su12083167